Elektromagnetisk interferens i den moderne æra
Illustration fra studiet.
Forskningsreviewet, Prekodravac et al. (2025), giver et omfattende overblik over elektromagnetisk interferens (EMI).
Det begynder med dens historiske udvikling gennem århundreder, fra tidlige kraftoverføringssystemer og industrielle maskiner til nutidens komplekse miljø formet af IoT, 5G, smarte enheder og autonome teknologier.
De forskellige kilder til EMI og deres vidtrækkende effekter undersøges, herunder forstyrrelser i elektriske og medicinske apparater, økologiske påvirkninger af dyrelivet samt de potentielle risici for menneskers sundhed.
Det fulde studie: Elektromagnetisk interferens i den moderne æra: Bekymringer, tendenser og nanomaterialebaserede løsninger.
Prekodravac Filipovic J, Milenkovic M, Kepic D, Dorontic S, Yasir M, Nardin B, Jovanovic S. Electromagnetic Interference in the Modern Era: Concerns, Trends, and Nanomaterial-Based Solutions. Nanomaterials (Basel). 2025 Oct 13;15(20):1558. Open Access: https://doi.org/10.3390/nano15201558
Understregninger er tilføjet i oversættelsen.
Abstrakt
Elektromagnetisk interferens (EMI) repræsenterer en voksende udfordring i den moderne æra, da elektroniske systemer og trådløse teknologier i stigende grad integreres i dagligdagen. Dette review giver et omfattende overblik over EMI, der begynder med dens historiske udvikling gennem århundreder, fra tidlige kraftoverføringssystemer og industrielle maskiner til nutidens komplekse miljø formet af IoT, 5G, smarte enheder og autonome teknologier. De forskellige kilder til EMI og deres vidtrækkende effekter undersøges, herunder forstyrrelser i elektriske og medicinske apparater, økologiske påvirkninger af dyrelivet og potentielle risici for menneskers sundhed. Ud over dens tekniske og samfundsmæssige implikationer udforskes den økonomiske dimension af EMI, der fremhæver den hurtige ekspansion af det globale marked for afskærmningsmaterialer og dets forventede vækst drevet af telekommunikation, bilindustrien, luftfarts- og sundhedssektoren. Forebyggende strategier mod EMI diskuteres med særlig vægt på avancerede materialers rolle. Kulstofbaserede nanomaterialer – såsom grafen, kulstofnanorør og kulstofskum – præsenteres som lovende løsninger på grund af deres exceptionelle ledningsevne, mekaniske styrke, justerbare struktur og miljømæssige bæredygtighed. Ved at forene perspektiver på EMI’s oprindelse, konsekvenser, markedsdynamik og afbødningsstrategier understreger dette arbejde det presserende behov for skalerbare, højtydende og miljøvenlige afskærmningsmetoder. Der lægges særlig vægt på de seneste fremskridt inden for kulstofbaserede nanomaterialer, som er klar til at spille en transformerende rolle i at sikre sikkerheden, pålideligheden og bæredygtigheden af fremtidige elektroniske teknologier.
1. Introduktion
Elektromagnetisk interferens (EMI) refererer til forstyrrelse af den normale funktion af elektroniske enheder forårsaget af elektromagnetisk stråling, der stammer fra både naturlige og menneskeskabte kilder. EMI-afskærmning kvantificeres ved afskærmningseffektivitet (SE), defineret som det logaritmiske forhold mellem indkommende og transmitteret elektromagnetisk effekt, udtrykt i decibel (dB). Den indfanger de kombinerede effekter af refleksion, absorption og flere interne refleksioner [1]. For de fleste kommercielle elektroniske apparater er et typisk SE-område 40–60 dB, hvilket svarer til en dæmpning på 99,99–99,999% af forstyrrende stråling [2]. Højere værdier (80–100 dB eller mere) kræves i mere krævende industrielle, medicinske eller militære anvendelser. Efterhånden som det moderne samfund bliver mere og mere afhængigt af elektroniske systemer og trådløs kommunikation, har kilderne og kompleksiteten af EMI udviklet sig betydeligt. Oprindeligt var EMI primært forbundet med elledninger, radiotransmissioner og industrimaskiner. Dog er det i de seneste årtier udvidet til at omfatte et bredt udvalg af hverdagsteknologier [1].
Udviklingen af EMI er tæt forbundet gennem århundrederne med den eksponentielle vækst af elektroniske enheder og højfrekvente applikationer. Med fremkomsten af Internet of Things (IoT), smarte hjem, autonome køretøjer og 5G-teknologier er elektromagnetisk forurening blevet mere udbredt og indviklet. Disse udviklinger har ført til en stigning i både bevidste emissioner – såsom fra kommunikationsenheder – og utilsigtede emissioner fra elektroniske kredsløb, skiftende strømforsyninger og digitale processorer [3].
Konsekvenserne af EMI er omfattende og betydelige. I sundhedssektoren kan EMI kompromittere funktionaliteten af aktive medicinske implantater som pacemakere, defibrillatorer og insulinpumper, hvilket udgør en direkte trussel mod patientsikkerheden. I forbrugerelektronik bidrager EMI til fejl, nedsat signalintegritet og forkortet levetid på enheder. Derudover har de potentielle effekter af langvarig elektromagnetisk eksponering på menneskers sundhed – herunder stress, søvnforstyrrelser og mulige sammenhænge med visse sygdomme – vakt offentlig bekymring. EMI påvirker også miljøet, især gennem sin interferens med dyrelivsnavigationssystemer og sit bidrag til omgivende elektromagnetisk forurening i byområder [4, 5, 6, 7].
Set fra et økonomisk perspektiv er markedet for EMI-afskærmning vokset hurtigt som reaktion på disse bekymringer. Det forventes, at det vil nå værdiansættelser på flere milliarder euro i de kommende år, drevet af behovet for at beskytte følsomme elektroniske komponenter på tværs af sektorer som telekommunikation, bilindustri, luftfart, sundhedsvæsen og forsvar. Efterhånden som bevidstheden om de EMI-relaterede risici vokser, vil også efterspørgslen efter effektive, lette og bæredygtige beskyttelsesmaterialer vokse [8, 9].
På industriel skala omfatter de materialer, der i øjeblikket anvendes, metaller (f.eks. kobber, aluminium, nikkel) på grund af deres høje ledningsevne; metalbelagte polymerer eller skum, der giver lettere vægt og fleksibilitet; termohærdende og termoplastiske matricer såsom epoxy, polyurethan, polypropylen, PEEK, PPS, ABS med ledende eller magnetiske fyldstoffer; og kulstofbaserede partikler (grafit, kulstofsort, kulstofnanorør) og hybridfyldstoffer. For eksempel opnåede et studie af metalbelagte polymere materialer med PPS-, PEEK- og PPA-matricer med belægninger af Zn eller Al-Bronze SE-værdier fra ~7 dB (ubelagt) til ~40–60 dB med belægning i frekvenser over lave til høje bånd [10]. Derudover er polymer-nanokompositter med kulstofbaserede fyldstoffer rapporteret med SE op til ~91,9 dB i laboratoriemiljøer [11]. En af de mest lovende materiale klasser til EMI-afskærmning er kulstofbaserede nanomaterialer [12,13], herunder blandt flere grafen, kulstofnanorør (CNT’er) og kulstofskum. Disse materialer udviser enestående elektrisk ledningsevne, mekanisk styrke, termisk stabilitet og kemisk modstand, hvilket gør dem meget effektive til at absorbere og reflektere elektromagnetiske bølger. Især avancerede kulstofbaserede skum tilbyder justerbar porøsitet og store overfladearealer, hvilket øger deres evne til EMI-dæmpning, samtidig med at lav densitet og strukturel fleksibilitet opretholdes [12, 14, 15, 16]. Sammenligninger mellem fyldstoffer i mikrometerstørrelse (f.eks. grafitpartikler, metalliske kugler) og metalliske partikler som kobber afslører vigtige kompromiser. Selvom kobber tilbyder meget høj iboende elektrisk ledningsevne (og dermed god refleksion), kan mikron-grafit- eller kulstofpartikler overgå med hensyn til specifik afskærmningseffektivitet (dvs. pr. vægtenhed eller tykkelse), bedre bestandighed mod korrosions, lavere densitet, forbedrede absorptionstab og forbedret impedanstilpasning ved høje frekvenser. Disse faktorer fører ofte til en overlegen ydeevne i applikationer, hvor vægt, fleksibilitet eller formfaktor er vigtige. Disse resultater understøttes af oversigter og studier, der viser, at kulstoffyldstofkompositter kan opnå moderat til høj SE (~40–80 dB) under optimerede forhold [11].
Fordelene ved nanokompositter frem for mikroskala eller konventionelle fyldstoffer stammer fra flere mekanismer:
- Lavere perkolationstærskler skyldes det høje aspektforhold eller arklignende geometri af nanofillere (f.eks. CNT’er, grafen), hvilket muliggør ledende netværk ved lavere volumenfraktioner.
- Øget overfladeareal, som øger interfacial-polarisering, dielektriske tab og spredning af indkommende EM-bølger (dermed dæmpning via absorption) [17].
- Evnen til at konstruere multifunktionelle arkitekturer (skum, laminater, hybrider), der kombinerer reflekterende og absorberende afskærmning, samtidig med at den bevarer lavere vægt og tyndere profiler, der er egnede til praktisk industriel brug [18].
Inden for Den Europæiske Union er der etableret forskellige initiativer og reguleringsrammer for at fremme udviklingen og anvendelsen af miljøvenlige og højtydende afskærmningsløsninger [19]. Forskningskonsortier og innovationscentre over hele Europa arbejder aktivt på at skabe skalerbare, omkostningseffektive og bæredygtige kulstofbaserede materialer, der er skræddersyet til EMI-beskyttelse i næste generations elektronik [20].
Forebyggende tiltag mod EMI omfatter nu ikke kun regulatorisk overholdelse og optimering af enhedsdesign, men også strategisk integration af afskærmningsmaterialer under produktudvikling. Efterhånden som vi bevæger os længere ind i æraen med allestedsnærværende forbindelse og elektronisk integration, vil rollen af avancerede kulstofbaserede EMI-afskærmningsløsninger være afgørende for at sikre sikkerhed, pålidelighed og miljømæssig bæredygtighed i fremtidig teknologi.
Dette review adresserer kritiske litteraturmangler ved at undersøge både naturlige og kunstige kilder til elektromagnetisk interferens (EMI) og følge dens udvikling over århundreder parallelt med den teknologiske udvikling. Der lægges særlig vægt på de langsigtede konsekvenser af elektromagnetisk eksponering og fremhæver dens indvirkning på sundhedssektoren, økologiske systemer og den pålidelige drift af elektroniske og medicinske apparater. Ud over tekniske og samfundsmæssige effekter analyserer reviewet også den økonomiske dimension og skitserer den hurtige vækst og fremtidige udvikling for EMI-afskærmningsmarkedet.
Givet den eksponentielle udvikling inden for materialevidenskab og -teknologi er der udviklet et bredt udvalg af afskærmningsmaterialer; Dog er der stadig mange udfordringer i at opnå skalerbare, lette og miljømæssigt bæredygtige løsninger. Ved nøje at evaluere den nuværende forskningsmasse giver dette arbejde en dybdegående vurdering af avancerede kulstofbaserede nanomaterialer – såsom grafen, kulstofnanorør og kulstofskum – og understreger deres potentiale som højtydende, næste generations afskærmningsmaterialer. På den måde konsoliderer dette review ikke blot eksisterende viden, men tilbyder også værdifuld indsigt i de mest lovende forskningsretninger for bæredygtig afbødning af EMI.
2. EMI-kilde og udvikling
Begrebet elektromagnetisk interferens (EMI) afskærmningseffektivitet (SE) betegner blokering af den elektromagnetiske bølgeudbredelse gennem barrieren. EMI-afskærmningsmaterialer er designet til at blokere eller ikke-ioniserende EMW’er (mellem 0 og 300 GHz), mens mest opmærksomhed var fokuseret på ekstremt lave, lave, mikro- og radiobølger. Det er afgørende at skelne mellem EMI-afskærmning og magnetisk afskærmning, da sidstnævnte vedrører beskyttelse mod et magnetfelt, typisk ved lave frekvenser (såsom 60 Hz) [21].
Elektronisk udstyr skaber RW’er (3 kHz til 300 GHz) og MW (300 MHz til 300 GHz), især dem, der fungerer i RW- og MW-frekvensbåndene, såsom mobiltelefoner. Bekymringen er, at sådanne bølger forstyrrer elektroniske netværk og andre funktioner på grund af interaktionen mellem elektronerne i metallederen og det elektriske felt i strålingen, hvilket fører til elektroniske fejl. Efterspørgslen efter yderligere EMI-skærme og integreret kredsløbsteknologi stiger på grund af udbredelsen af gadgets, der benytter radio- og MW-frekvenser. Derfor er omfattende forskning i fremstilling af EMI-skærme steget hurtigt i de senere år [22].
2.1. Kilder til EMW
EMW-forurening, også kaldet EMI, stammer både fra kosmiske begivenheder og menneskelige handlinger. Før menneskelig indblanding blev Jordens elektromagnetiske miljø påvirket af naturlige begivenheder, der skabte konstant og forudsigelig EMW. Disse kilder sætter en baseline for planetens elektromagnetiske spektrum, hvilket er afgørende for bæredygtig udvikling og naturlige processer. Naturlige kilder som lyn og atmosfæriske udladninger, solstråling, kosmiske stråler, stjernebegivenheder og interaktioner med Jordens geomagnetiske felt har været betydelige, men relativt konstante gennem historien og har derfor ikke spillet en væsentlig rolle i den miljøforurening, der er ophobet i den moderne æra. Den eksponentielle udbredelse af menneskeskabte elektromagnetiske bølgekilder i det forgangne århundrede har markant transformeret det elektromagnetiske miljø [23, 24, 25, 26].
Antropogen (dvs. menneskskabt) elektromagnetisk interferens opstår fra forskellige systemer og gadgets, der er essentielle for nutidens eksistens, herunder elnet, trådløse kommunikationsnetværk, forbrugerelektronik og industrielle maskiner [27, 28, 29]. Disse kilder påvirker elektroniske systemer og vækker også frygt for deres miljømæssige og sundhedsmæssige konsekvenser [30]. Stigningen i menneskeskabt elektromagnetisk interferens er direkte forbundet med den stigende afhængighed af teknologi i næsten alle samfundsområder. Det elektromagnetiske spektrum er grundlæggende for det moderne samfund, muliggør problemfri trådløs forbindelse og forbedrer den operationelle effektivitet i industrielle processer. Denne afhængighed medfører bekymringer, herunder risikoen for forstyrrelser i essentielle systemer som flykommunikation, medicinsk udstyr og navigationsteknologier [31]. Solenergi består af elektromagnetisk stråling, der spænder over hele spektret af bølgelængder. Omtrent 49% af denne stråling ligger i det lavfrekvente (langbølgende) område, 44% falder inden for det synlige spektrum, der kan opfattes for det menneskelige øje, og de resterende 7% ligger i det højfrekvente (kortbølgede) ultraviolette område. Den ultraviolette del, som er ioniserende af natur, udgør risici for menneskehud, øjne, hjerne og andre væv. Derudover udsender solaktivitet som udbrud og geomagnetiske storme intens elektromagnetisk stråling, som kan påvirke Jordens ionosfære og magnetosfære betydeligt [23]. Lynnedslag er en væsentlig naturlig kilde til elektromagnetiske bølgefænomener og genererer bredbånds-elektromagnetiske pulser. Disse begivenheder frigiver betydelig elektromagnetisk energi primært inden for radiofrekvensområdet, fra under 1 Hz op til cirka 300 MHz. For lyn, der forekommer i afstande over 50 km, ligger den maksimale emission typisk mellem 5 og 10 kHz. Jordens magnetfelt er en kontinuerlig kilde til lavfrekvente elektromagnetiske bølger, især under geomagnetiske storme udløst af solaktivitet. Nordlys, dannet af solpartikler, der interagerer med magnetfeltet, udsender også på tværs af flere frekvenser. Kosmisk stråling, der stammer fra rummet, producerer sekundære EM-emissioner ved indtræden i atmosfæren, hvilket potentielt påvirker kommunikation og følsomme elektroniske enheder. Derudover frigiver vulkanudbrud og seismiske begivenheder detekterbare elektromagnetiske pulser, som studeres for deres potentiale i jordskælvsforudsigelse og overvågning [26].
Trådløse kommunikationssystemer – såsom mobilnetværk, Wi-Fi og satellitter – er væsentlige kilder til forurening af elektromagnetiske stråling. Introduktionen af 5G, med sin frekvens og tætte udbredelse af small cells, har intensiveret den elektromagnetiske eksponering, især i byområder. Med drift i bølgeområdet 24–100 GHz øger 5G-netværk EM-felttætheden og kompleksiteten, hvor signaler reflekteres, brydes og diffrakteres fra bygninger og andre overflader, hvilket skaber lokaliserede elektromagnetiske hotspots [28, 32]. IoT har introduceret milliarder af sammenkoblede enheder, som hver især udsender lav-effekt radiofrekvente signaler, der i fællesskab øger den elektromagnetiske tæthed. Som følge heraf er IoT blevet en betydelig kilde til elektromagnetiske emissioner både i boliger og i professionelle/arbejdsmiljøer [33, 34]. Enheder som smartmålere, virtuelle assistenter og elektroniske wearables udsender kontinuerligt EM-bølger, hvilket gør dem modtagelige for EMI. EMI kan forstyrre kommunikationen, ødelægge data, forringe systemets ydeevne og udgøre sikkerhedsrisici. Eksterne kilder – såsom nærliggende elektronisk udstyr eller RF-signaler – kan forringe datatransmission mellem IoT-enheder og gateways, hvilket reducerer netværkets pålidelighed og responsivitet og kompromitterer udførelsen af kritiske funktioner. EMW’er er essentielle for det moderne liv og muliggør mange daglige teknologier. Den udbredte brug af elledninger, elektriske ledninger og husholdningsapparater har dog vakt bekymring i forhold til deres bidrag til elektromagnetisk forurening. De fleste af disse systemer opererer med vekselstrøm (AC) ved frekvenser på 50 eller 60 Hz, hvilket placerer deres emissioner inden for Ekstremt Lav Frekvens (ELF)-området, defineret som under 300 Hz [35]. Husholdningsapparater er almindelige kilder til elektromagnetiske emissioner med et bredt frekvensområde afhængigt af typen af enhed og dens funktionsprincip. For eksempel fungerer enheder som mikrobølgeovne ved 2,45 GHz, Wi-Fi-routere, smart-tv og IoT-aktiverede apparater udsender ved 2,4 GHz og 5 GHz bånd, mens trådløse telefoner, babyalarmer og nogle smarte hjemme-enheder kan bruge 800 MHz–1,9 GHz bånd. Især høj-effekt apparater producerer kraftige felter, som kan forstyrre nærliggende elektronik og bidrage til den samlede elektromagnetiske forurening i hjemmet [36].
2.2. EMI’s udvikling gennem tiden
Teknologiens fremskridt har gennem århundreder resulteret i en betydelig stigning i menneskeskabte kilder til EMW-forurening (Figur 1). Den industrielle revolution, som udfoldede sig i slutningen af det 18. og begyndelsen af det 19. århundrede, repræsenterer en definerende epoke i menneskets historie – ikke kun for sine dybtgående samfundsmæssige forandringer, men også for at have indledt betydelige menneskeskabte bidrag til forurening af elektromagnetisk stråling (EMW). Denne periode med accelereret teknologisk og industriel udvikling lagde grundlaget for nutidens komplekse elektromagnetiske landskab. Dens mest betydningsfulde fremskridt var udviklingen og den udbredte implementering af elproduktions- og distributionssystemer. Nøgleudviklinger i denne periode inkluderer: Grundlæggende opdagelser inden for elektromagnetisme med banebrydende arbejde af videnskabsfolk som Michael Faraday og Hans Christian Ørsted, som førte til identifikationen af elektromagnetiske principper og dannede det videnskabelige grundlag for praktiske elektriske teknologier. Indførelsen af tidlige elnet, såsom oprettelsen af elektriske strømdistributionssystemer for at imødekomme stigende industrielle og urbane energibehov, resulterede i udbredt eksponering for ekstremt lavfrekvente (ELF) elektromagnetiske felter. Produktion af elektriske maskiner med brug af komponenter som dynamoer, elektriske motorer og transformatorer genererede elektromagnetisk stråling som et operationelt biprodukt, hvilket bidrog til lokale kilder til EMW-forurening. Den udbredte integration af elektricitet sammen med etableringen af elproduktions- og transmissionsinfrastruktur markerede begyndelsen på menneskeskabte elektromagnetiske bølgekilder (EMW). Tidlige elektriske netværk og enheder genererede lavfrekvente elektromagnetiske felter, hvilket lagde grundlaget for menneskeskabte EMW-emissioner.

Det 20. århundrede oplevede enestående teknologiske fremskridt, hvilket førte til en betydelig stigning i elektromagnetisk stråle (EMW) forurening [37]. Fremskridt inden for kommunikationsteknologier, industriel udvikling og global infrastruktur bidrog til den omfattende generering af menneskeskabte EMW-emissioner på tværs af forskellige frekvensspektre og transformerede Jordens elektromagnetiske landskab betydeligt. Udviklingen af radioen i begyndelsen af det 20. århundrede, efterfulgt af den udbredte accept af tv-udsendelser midt i århundredet og opsendelsen af de første kommunikationssatellitter i 1960’erne, introducerede højfrekvent elektromagnetisk stråling. Disse innovationer øgede dramatisk tætheden af EMW’er og udvidede den elektromagnetisk forurening ud over Jordens overflade. Øget industriel aktivitet gennem krigstider – især under Anden Verdenskrig – intensiverede EMW-emissionerne betydeligt, drevet af den øgede afhængighed af teknologier som radar og radiokommunikation. Radarsystemer, udviklet under krigen, introducerede højtydende mikrobølgeemissioner. I efterkrigstiden udvidede radarapplikationer sig til civile sektorer, herunder meteorologi og lufttrafikkontrol, hvilket yderligere bidrog til EMW-spredningen. Derudover genererede test af atomvåben i midten af det 20. århundrede intense elektromagnetiske pulser (EMP’er), som forstyrrede kommunikationsinfrastrukturen og understregede EMW’ernes ødelæggende kapacitet. I slutningen af det 20. århundrede oplevede man en udbredt fremkomst af personlige computere, videoskærme, husholdningselektronik og mobiltelefontjenester, hvilket medførte de allestedsnærværende RF-emissioner og bidrag til lokal EMM-forurening.
Det tidlige 21. århundrede har været vidne til en hidtil uset optrapning af forurening af elektromagnetisk stråling (EMW), hovedsageligt drevet af den digitale revolution [38]. Den udbredte anvendelse af personlig computing, mobilkommunikation og trådløse netværk har ført til en eksponentiel stigning i elektromagnetiske emissioner. Udrulningen af 4G- og 5G-netværk, sammen med den hurtige udvidelse af IoT-enheder, har yderligere intensiveret EMW-eksponeringen ved at introducere en højere frekvens af EMW’er og øge tætheden af bølgeudbredelse i det moderne elektromagnetiske miljø. Nye teknologier – herunder vedvarende energisystemer, autonome køretøjer og smart city-infrastrukturer – markerer det seneste trin i udviklingen af EMW-forurening. Efterhånden som EMW-eksponeringen bliver stadig mere overbelastet, er efterspørgslen efter bæredygtige strategier og regulatoriske rammer blevet mere presserende end nogensinde.
3. EMI-effekter og bekymringer
Medicinsk udstyr refererer til ethvert instrument, apparat, maskine, materiale eller relateret produkt – herunder essentiel software – som producenten har til hensigt at bruge på mennesker. Det bruges til medicinske formål såsom diagnose, behandling eller operation. I modsætning til lægemidler, som udøver biokemiske effekter, virker medicinsk udstyr primært gennem fysiske midler på menneskekroppen. Den voksende inkorporering af elektroniske komponenter i medicinsk udstyr har gjort deres pålidelighed og sikkerhed mere sårbar over for EMI. Moderne medicinsk udstyr – såsom pacemakere, ventilatorer, infusionspumper, billeddannelsessystemer og bærbare sundhedsmonitorer – er afhængigt af elektroniske kredsløb og trådløs kommunikation for præcis drift. Dog kan eksponering for forskellige EMW-sendere, herunder mobiltelefoner, radiosendere, elledninger og MR-scannere, forårsage interferens. Denne EMI kan føre til dataunøjagtigheder, signalforvrængning eller i nogle tilfælde fejl på enheden.
3.1. EMI-effekt på medicinsk udstyr
Effekter af EMI på medicinsk udstyr kan klassificeres som:
1. Funktionel forstyrrelse:
- EMI kan forringe ydeevnen af kritiske enheder som pacemakere og defibrillatorer, hvilket potentielt kan forårsage uregelmæssig drift eller manglende levering af nødvendig behandling.
- Diagnostiske værktøjer som elektrokardiogrammer (EKG) og elektroencefalogrammer (EEG) kan producere forvrængede signaler, hvilket kompromitterer nøjagtigheden af medicinske vurderinger.
2. Sikkerhedsrisici:
- Forstyrrelser af apparater som ventilatorer eller infusionspumper kan føre til forkert tilførsel af ilt eller medicin, hvilket udgør alvorlige risici for patienternes helbred.
- Kommunikationsproblemer i trådløse telemedicinværktøjer kan forstyrre realtidsovervågning og behandling.
3. Reduceret enhedslevetid:
- Kontinuerlig EMI-eksponering kan gradvist nedbryde elektroniske komponenter og mindske pålideligheden og driftslevetiden for medicinsk udstyr.
Litteraturrapporter fremhæver forskellige effekter af radiotransmittere på medicinsk udstyrs ydeevne [39]. GSM-mobilnetværket er især en kendt kilde til EMW’er, med dokumenterede tilfælde af interferens, der påvirker enheder som pacemakere, implanterbare kardioverter-defibrillatorer (ICD’er) og automatiserede eksterne defibrillatorer (AED’er), hjertemonitorer, infusionspumper og ventilatorer [40,41]. Bassen et al. [42] udførte lignende forskning og fandt, at EMI kun opstod, når mobiltelefoner var placeret 2,3–5,8 cm fra ICD-pulsgeneratoren, som delvist var nedsænket i saltvand. Fjernelse af telefonerne eliminerede interferens. Tre ICD-modeller blev testet med to digitale og en analog telefon, alle med fuld effekt. EMI varierede mellem enheder: én ICD viste pacing-hæmning, mens de andre oplevede utilsigtede højvoltsudladninger, når de blev udsat for en time division multiple access (TDMA)-11 Hz telefon på tæt hold. Den mest følsomme ICD reagerede op til 5,8 cm væk. En TDMA-50 Hz telefon forårsagede også hæmning og aktivering ved 2,3 cm. EMI var stærkest, når telefonens antenne var justeret over ICD-headeren. Til sammenligning viste test af en 900 MHz-telefon på en AED ingen påvisbar interferens på EKG-skærmen [43]. Censi et al. [44] undersøgte, hvordan globale GSM-radiofrekvenssignaler (RF) fra mobiltelefoner kan forstyrre hjertepacemakerens funktion (PM). Deres gennemgang viste, at ældre pacemakere er mere tilbøjelige til EMI end nyere modeller, hovedsageligt fordi moderne enheder inkluderer RF-feedthrough-filtre, der forbedrer afskærmningen. I tidligere PM’er uden disse filtre kunne interne ikke-lineære komponenter delvist demodulere modulerede RF-signaler. Det kan være problematisk, da digitale telefoner bruger meget lavfrekvent modulation (så lavt som 2 Hz), hvilket kan misforstås som normal hjerteaktivitet. Feedthrough-filtre hjælper med at blokere RF-signaler fra at komme ind i enheden, hvilket effektivt reducerer EMI over et bredt frekvensområde. Buczkowski et al. [45] undersøgte mobiltelefoners indvirkning som kilde til EMI på pålideligheden af medicinsk udstyr, med særligt fokus på EKG-systemer. Deres studie viste, at interferens med EKG-elektroder afhang af GSM-antennens design og placering samt konstruktionen af elektrodeledninger og forstærkningskredsløb. Selv inaktive telefoner udsender periodisk lavfrekvente udbrud, hvilket kan introducere artefakter, der ligner fibrillation, især i diskontinuerlig transmission (DTX)-tilstand. For at undgå sådanne forstyrrelser anbefalede de, at mobiltelefoner holdes mindst 7,5 cm væk fra EKG-elektroder under optagelserne og understregede behovet for yderligere forskning for at vurdere GSM-relateret EMI på tværs af forskellige medicinske enheder, især dem der bruger automatiserede algoritmer som AED’er. Baranchuk et al. [39] undersøgte effekterne af EMI fra forskellige kommunikationsenheder – herunder GSM- og CDMA-telefoner, analoge telefoner, Wi-Fi og personsøgere – på EKG-maskinens ydeevne. EMI blev testet på tre EKG-modeller (MAC 5000, MAC 1200, ELI 100) i afstande fra 2 m til direkte kontakt med optagelsesmodulet. Interferens blev kun observeret på MAC 5000, når telefonerne blev placeret direkte på modulet. Der forekom ingen EMI med andre enheder eller på større afstande. EKG-målinger blev evalueret af en bred gruppe medicinske fagfolk for at vurdere fortolkningsfejl forårsaget af EMI. Fejlfortolkning forekom i 18% af tilfældene, ofte forvekslet med atrieflimren/flutter (52%), ventrikulære arytmier (22%) eller pacemakerfejl (26%). Medicinstuderende og ikke-kardiologiske specialister viste signifikant lavere nøjagtighed i identifikationen af EMI-effekter. Van Lieshout et al. [46] undersøgte effekten af nye generationers mobiltelefoner (2G opererer ved 850 til 1900 MHz og 3G ved 850 til 2100 MHz) på 61 typer medicinsk udstyr ved at teste GPRS (900 MHz, 2 W) og UMTS (1.947,2 MHz, 0,2 W) signaler under kontrollerede forhold. EMI-hændelser blev klassificeret ved hjælp af en kritisk pleje-hændelsesskala. Ud af 61 testede enheder på tværs af 17 kategorier oplevede 26 enheder (43 %) 48 EMI-hændelser, herunder 16 farlige, 20 alvorlige og 12 mindre tilfælde. GPRS-1-signalet forårsagede mest interferens (41 %), efterfulgt af GPRS-2 (25 %), mens UMTS forårsagede mindst (13 %). EMI forekom typisk inden for en medianafstand på 3 cm fra enheden, med nogle farlige hændelser registreret op til 300 cm væk. Forfatterne anbefalede at holde en afstand på 1 m mellem mobiltelefoner og intensivudstyr for at minimere forstyrrelser, samtidig med at det var nemt at bruge mobiltelefonen i nærheden. Wallin et al. [47] evaluerede den elektromagnetiske kompatibilitet mellem GPRS, UMTS og WLAN med 76 medicinsk udstyr på intensiv og operationsstuer, inklusive kliniske observationer under 11 operationer og 100 timers intensivpleje. UMTS- og WLAN-signaler gav minimal interferens, hvilket indikerer sikker brug i intensivpleje. Dog fik GPRS-signaler en infusionspumpe til at stoppe ved 50 cm. Deres resultater understøtter sikker brug af GPRS-enheder i en afstand af 1 meter med minimal interferensrisiko i offentlige områder. Van der Togt et al. [48] undersøgte RFID-induceret EMI på 41 kritisk medicinsk udstyr ved brug af aktive 125 kHz og passive 868 MHz RFID-systemer. På tværs af 123 tests blev 34 EMI-hændelser registreret, hvoraf 22 blev klassificeret som farlige. Den passive 868 MHz RFID forårsagede hyppigere interferens (63%) end det aktive 125 kHz-system (20%). Medianafstanden for EMI var 30 cm, op til 600 cm. Studiet konkluderede, at RFID kan udløse potentielt farlig EMI i medicinsk udstyr, hvilket understreger behovet for EMI-test på stedet og opdateringer til internationale standarder, før RFID implementeres i kritiske plejemiljøer. Sammen understreger disse studier af medicinsk udstyrs modtagelighed for EMI fra trådløse teknologier og understreger vigtigheden af at opretholde sikre afstande, grundige tests og regulatoriske opdateringer for at sikre patientsikkerhed.
Gwechenberger et al. [49] undersøgte, om et kommercielt tilgængeligt pulserende elektromagnetisk felt (PEMF) terapisystem, beregnet til uovervåget klinisk og hjemmebrug, kunne forårsage EMI med implanterede pacemakere (PM’er) og automatiske implanterbare kardioverter-defibrillatorer (AICD’er). Femten PM’er og fem AICD’er blev testet med et torso phantom og udsat for magnetfelter fra tre applikatorer: en helkropsmåtte, en pude og en stang. Studiet konkluderede, at bipolare elektrodeopsætninger forhindrer EMI i PEMF-systemet, mens unipolære indstillinger i pacemakere indebærer potentielle risici. Tiikkaja et al. [50] gennemførte et in vivo-studie om EMI-følsomhed hos 11 pacemaker- og 13 ICD-brugere. Deltagerne blev udsat for magnetfelter (2–200 Hz, op til 300 μT) ved brug af en Helmholtz-spole og for felter fra almindelige kilder som elektroniske artikelovervågningsporte (EAS), induktionskoger og MIG-svejseværktøjer. Alle pacemakere blev testet i bipolar tilstand, hvor tre også blev evalueret i unipolær tilstand. Ingen af de bipolar-konfigurerede enheder udviste interferens. Dog blev unipolære PM’er påvirket af de stærkeste Helmholtz-spolefelter, og én viste også interferens fra EAS-porten og svejseudstyret. Induktionskogeapparatet havde ingen effekt. Dog udgør unipolære konfigurationer en højere risiko i miljøer med stærke elektromagnetiske felter og bør undgås, når det er muligt. Overordnet set fremhæver begge studier den større EMI-resistens i bipolare indstillinger og fremhæver sårbarheden af unipolære pacemakere, når de udsættes for stærke eller lokaliserede magnetfelter. Silny et al. [51] udførte omfattende laboratorietests på over 100 pacemakere, både gamle (produceret i XZ) og moderne, for at undersøge de værste EMI-scenarier med lavfrekvente felter. Virkelige simulationer, herunder eksponering for højspændingsledninger og elektroniske overvågningssystemer, er i gang. Tidlige fund viste, at en unipolar, ventrikulært kontrolleret pacemaker implanteret i venstre brystkasse kunne opleve interferens ved elektriske feltstyrker over 5 kV/m. For eksempel kunne et 50 Hz vertikalt elektrisk felt på 1 kV/m inducere omkring 400 μVpp ved pacemakerens input. Magnetfelter inducerer også interferens ved at generere spændinger gennem flere induktionssløjfer dannet af kroppen og pacemakersystemet, med effektive sløjfearealer fra 100 til 221 cm2. I ugunstige opsætninger (f.eks. venstre-bryst, atrielt kontrolleret) varierede interferenstærsklerne fra 16 til 552 μT ved frekvenser mellem 10 og 250 Hz. Selvom sådan forstyrrelse kan forekomme i dagligdagen, tyder studier på, at den faktiske risiko er lav. Dette skyldes sandsynligvis et smalt følsomhedsbånd i de fleste pacemakere, hvilket gør dem modstandsdygtige under normale forhold trods ekstreme laboratorieresultater.
Når de udsættes for EMI, kan hjertepacemakere gå i en hæmmende tilstand eller igangsætte hurtig asynkron pacing [52]. Stærkere interferens kan forårsage kontinuerlig asynkron pacing, hvilket potentielt udgør alvorlige risici. En pacemakers modtagelighed over for EMI afhænger af faktorer som dens elektromagnetiske afskærmning, kalibrering, type (unipolær eller bipolar), anatomisk placering, patientens kropsstørrelse og position i feltet samt fysiologiske faktorer som vejrtrækning. Karakteristikaene ved det forstyrrende felt—uanset om det er elektrisk, magnetisk eller begge dele—samt dets frekvens og modulation påvirker også enhedens respons.
Sammenfattende, selvom hjertepacemakere kan være påvirket af lavfrekvent EMI i specifikke opsætninger, forbliver den reelle risiko minimal for de fleste patienter. På den anden side kan moderne elektrokardiogram (EKG)-enheder forstyrres af EMI fra kilder som analoge/digitale telefoner og elledninger, især når disse er tæt på EKG-optagelsesmodulet.
3.2. EMI-effekt på elektroniske enheder
I løbet af det seneste årti er brugen af elektronik og dets komponenter steget støt, hvilket gør dem mere sårbare over for effekterne af elektromagnetisk stråling (EMW). Disse effekter varierer afhængigt af typen, styrken og frekvensen af elektromagnetiske strålinger og kan have betydelig indflydelse på enhedernes ydeevne [30]:
- EMI opstår, når eksterne EMW’er forstyrrer den normale funktion af elektroniske systemer. Kilder omfatter radiotransmissioner, mobiltelefoner, elledninger, mikrobølgeovne og industrielt udstyr. Effekterne spænder fra kommunikationsfejl og signalforvrængning til fejl på følsomme enheder og forringet ydeevne på trådløse netværk. Afbødning indebærer afskærmning (f.eks. Faraday-bure), korrekt jordforbindelse og signalfiltrering [53,54].
- Elektromagnetiske pulser (EMP’er) er højintensive EM-udbrud fra naturlige kilder som lyn og soludbrud eller kunstige hændelser som nukleare eksplosioner. Disse pulser kan overbelaste kredsløb, forårsage datatab og permanent beskadige enheder. Beskyttelsesmetoder omfatter hærdede kredsløb, overspændingsbeskyttere og afskærmede kabinetter [55].
- Radiofrekvent (RF) interferens, RF-bølgerne, der bruges i mobil kommunikation og radar, kan overophede komponenter og forstyrre enheder som pacemakere. Sikring af RF-overholdelse og indarbejdelse af sikkerhedsstandarder i designet hjælper med at forhindre sådanne problemer [56,57].
- Elektrostatisk udladning (ESD) er en pludselig strømstrøm forårsaget af kontakt eller et stærkt elektromagnetisk felt, som ofte beskadiger følsomme komponenter. ESD-beskyttelse er afgørende i fremstilling og håndtering af enheder [58,59].
- Kronisk eksponering for lavintensitets EMW’er, såsom dem fra nærliggende strømledninger, kan langsomt nedbryde elektroniske dele som modstande, kondensatorer eller halvledere [60].
Overordnet set udgør eksterne elektromagnetiske felter en reel risiko for elektronikken ved at generere forstyrrende signaler inde i systemer. Proaktiv design og beskyttelsesforanstaltninger er afgørende for at sikre sikker og pålidelig drift af enheden.
EMP-pulser udgør en betydelig trussel mod elektroniske systemer, enten bevidst eller gennem eksponering for omgivende højfrekvente signaler, ofte i mikrobølgeområdet. Sådan interferens kan alvorligt beskadige eller ødelægge halvlederkomponenter, hvilket kan føre til potentielt katastrofale systemfejl. EMI kan forstyrre kommunikationssignaler ved at:
- Ved at tilføje støj, som slører det tilsigtede signal,
- Svækkelse af signalstyrken (dæmpning),
- Det forårsager frekvensforskydninger, der forstyrrer synkroniseringen.
Allerede forvrængede signaler er endnu mere sårbare over for EMI på grund af lavere signalintegritet, højere fejlrater eller ikke-lineære interaktioner, der skaber yderligere forvrængning.
EMI kan påvirke mobile enheder, Wi-Fi, Bluetooth, Ethernet, DSL, koaksiallinjer og satellitkommunikation – hvilket resulterer i afbrudte opkald, langsomme datahastigheder eller dårlig GPS-nøjagtighed. Nærliggende elektronisk udstyr kan inducere støj i tilsluttede systemer og dermed forringe ydeevnen. Afbødningsstrategier omfatter brug af højkvalitets, certificeret elektronik, brug af fejlkorrektion, filtre og afskærmede eller snoede kabler, udskiftning af kobber med fiberoptiske kabler, som er immune over for EMI, samt design af trådløse netværk med omhyggelig opmærksomhed på transmissionseffekt, placering af stedet og nærhed til højspændingskilder. I højhastighedsnetværk er EMI-styring afgørende for at opretholde pålidelig og interferensfri kommunikation [30].
Effekterne af EMI varierer afhængigt af enhedstypen og dens driftsform [53].
- Afskærmning: Omslutt følsomme dele i metal for at blokere EMI.
- Filtrering: Fjern uønskede frekvenser og reducer støj.
- Fejlkorrigering: Brug algoritmer til at genoprette signalintegriteten.
- Jordforbindelse: Jord enheder korrekt for at mindske interferens.
- Spread Spectrum: Anvend teknikker som frekvenshopping for at undgå konstant EMI-eksponering.
Standard EMI-overensstemmelsestests bruger et linjeimpedansstabiliseringsnetværk (LISN), som kun giver et bestået/ikke bestået resultat for total ledt støj, uden at skelne mellem common mode (CM) og differential mode (DM) interferens. Denne mangel på detaljer gør EMI-filterdesign vanskeligt. Selvom nogle netværk sigter mod at adskille CM- og DM-støj, præsterer de ofte dårligt ved høje frekvenser på grund af parasitære effekter og er dyre og komplekse. For at imødekomme dette foreslog Xiao-hui et al. en ny metode, der bruger uafhængig komponentanalyse (ICA) og signalstatistik til at detektere EMI i underjordisk effektelektronik. Deres teknik tilbyder en enkel, robust og omkostningseffektiv løsning til EMI-detektion [61].
Yang et al. foreslog et syntetisk system til automatiseret analyse og undertrykkelse af udført EMI-støj [54]. Den indsamler EMI-signaler fra det udstyr, der testes (EUT) ved hjælp af et linjeimpedansstabiliseringsnetværk (LISN), adskiller dem i common mode (CM) og differentialmode (DM) via et støjseparationsnetværk og behandler signalerne gennem FPGA-styret forstærkning og filtrering (10 kHz–30 MHz). Dataene digitaliseres derefter og sendes til en computer til analyse og planlægning af undertrykkelse. Dette system har vist sig effektivt både i teknisk forskning og anvendelser. Muttaqi et al. undersøgte EMI forårsaget af hurtigskiftende strømenheder (f.eks. IGBT’er) i omformere og industrielt udstyr [62]. Deres arbejde undersøgte EMI-genereringsmekanismer, koblingsveje og påvirkninger, herunder sundhedsrisici og udstyrsfejl. De udviklede et EMI-målesystem til tids- og frekvensdomæne analyse og foreslog filtreringsmetoder til at reducere EMI i PWM IGBT-invertermotordrev.
Den stigende afhængighed af elektroniske systemer har øget deres sårbarhed over for forskellige elektromagnetiske forstyrrelser, herunder EMI, EMP, RF-interferens, ESD og kronisk lavintensitetseksponering. Disse fænomener kan forstyrre kommunikationen, forringe ydeevnen eller forårsage irreversibel fejl på enhederne. Effektiv afbødning kræver en kombination af afskærmning, jordforbindelse, filtrering, fejlkorrigering og overholdelse af EMI-standarder. Avancerede diagnostiske og undertrykkelsesmetoder, såsom ICA-baserede detektions- og automatiserede støjseparationssystemer, tilbyder lovende løsninger til håndtering af interferens i moderne højhastigheds- og effektelektroniske applikationer.
3.3. EMI-effekter på mennesker
Før Anden Verdenskrig blev sundhedseffekterne af EM-stråling negligeret [63]. Senere blev der rapporteret tilfælde af søvnforstyrrelser, hovedpine og træthed; EMF’s indflydelse på menneskers sundhed blev taget i betragtning [64]. Foreløbige studier viste negative biologiske effekter af EMF, såsom ændring i døgnrytmen, hormonel ubalance, ændringer i intracellulære ionniveauer, effekter på hukommelsescentret, ændring i blod-hjerne-barrieren (BBB) og endda hjernetumorer [65]. Flere organisationer har fremsat modstridende holdninger om dette emne. I 2011 betegnede Det Internationale Agentur for Kræftforskning ELF- og RF-EMF som muligvis kræftfremkaldende for mennesker [66]. Efterfølgende, i opsummering af resultaterne opnået in vitro og ved metaanalyser, understregede Verdenssundhedsorganisationen (WHO) og Den Videnskabelige Komité for Sundheds-, Miljø- og Nye Risici (SCHEER) i Den Europæiske Union upålideligheden af tidligere forskning, manglen på beviser og modstridende resultater. Derfor er den endelige udtalelse endnu ikke fremsat [6].
På grund af sin natur kan EMF interagere med de elektrofysiologiske aktiviteter i menneskets organisme. De mest sårbare systemer over for ekstern elektromagnetisk stråling er hjertet og centralnervesystemet (CNS), på grund af tilstedeværelsen af elektrisk ladede partikler og den følsomme natur af deres biologiske processer. Da hjerte og hjerne består af 73% vand, kan vandmolekyler ved EMF blive energiserede eller polariserede, hvilket fører til celle- og vævsforstyrrelser [67, 68]. Forskere har påpeget EMF’s indvirkning på hjertefrekvensvariabilitet (HRV) – et mål for variationen i tid mellem hjerteslag. Specifikt rapporterede Misek et al., at et ægte RF-EMF-signal fra basestationen ved 1805–1870 MHz frekvenser førte til en forbedring af HRV-parametrene [69]. Ubed et al. viste, at mobiltelefon-EMF kan påvirke HRV-parametre, hvor effekterne er stærkere, når forsøgspersonerne er kronisk udsat, og når kilden er tættere på hjertet [70]. Andre studier har fremhævet, at EMF kan forstyrre aktive implanterede enheder (AIMD) såsom pacemakere eller implanterbare defibrillatorer. Casestudiet udført af Mattei et al. viste, at tilstedeværelsen af radiofrekvens identifikationslæsere (RFID) (125 MHz–960 MHz) og Wi-Fi (2,4 GHz, transmissionseffekt højere end 120 W) nær patienter med AIMD indebærer en risiko for enhedsbeskadigelse [71]. Albanna et al. påpegede, at et meget lavfrekvent-elektromagnetisk felt (VLF-EMF) ved frekvensen 10 kHz kan trænge ind i implantatet og inducere en spænding direkte i det elektriske kredsløb, hvilket forårsager fejl i de elektroniske komponenter [7]. De bemærkede også, at under eksponering for RF-EMF fungerer AIMD’s elektrode som en antenne, hvor EMF kan inducere en spænding og forstyrre enhedens sensorevne. Derimod viste Martinelli et al., at kortvarig (48–72 timer) og langvarig (14 dages) eksponering for EMF på 915 MHz ikke signifikant påvirkede myokardiale, apoptotiske, metaboliske og fibroinflammatoriske profiler hos mus [72].
Med hensyn til EMF’s indvirkning på nervesystemet har forskere fundet, at dens effekter er mærkbare i hippocampus. Det er vist, at EMF i frekvensområdet 50 kHz til 2400 MHz påvirker arbejdshukommelsen under langvarig eksponering (7 uger) og forårsager angstfremkaldende effekter, intensivere hukommelsen, inducerer oxidativ stress og ændrer mikroglia-cellepopulationen i musenes hippocampus efter 2 måneders eksponering [73]. Derudover er der observeret en reduktion i pyramidecelleantallet i musenes hippocampus og angstlignende adfærd efter 60 minutter [74] (Figur 2a) og 21 dage [75]. Andre studier indikerer, at RF-EMF-kilder, der opererer mellem 1 og 2,45 GHz, resulterer i oxidativt stress og mitokondrieubalance i neuronale lignende celler efter 48 timer, samt apoptose og kolinerg dysfunktion i musens hippocampus og hjernebark efter 4 til 8 uger [76].
EMF kan forstyrre hormonproduktion, frigivelse og optagelse [77]. Studiet på humant væksthormon viste, at stråling fra mobiltelefoner (940 MHz) førte til en ændring i hormonernes sekundære struktur under 45 minutters eksponering [78]. Der blev også observeret en reduktion på 27% i proteinstørrelse samt et fald i løbet af livet. Ændringer i niveauer af melatonin og kortisol i forskellige dele af dagen regulerer CR. Et nyligt studie udført af Selmaoui et al. viste, at personer, der var kronisk udsat for ELF-EMF i 5 år, havde betydelige ændringer i melatonin- [79] og kortisolniveauer [80] (Figur 2b) i henholdsvis menneske blod og serum.

Det mandlige reproduktive system har vist sig at være ekstremt følsomt over for EM-stråling på grund af dets følsomhed over for miljøændringer, og fordi mobiltelefoner og trådløse personlige computere normalt bæres tæt på reproduktive organer [82]. Testikler er især beskadiget af oxidativt stress og varme, der udføres af RF-EMF fra enheder [83]. Nogle analyser har fastslået, at RF-EMF forårsagede degeneration i testikelvæv, fald i testosteronniveauer [84], fald i sædkvalitet og motilitet hos mænd mellem 25 og 50 år [81].
Da 90% af alt arbejde i dag kræver arbejde med en computer, skal man tage hensyn til EMF’s påvirkning af øjensystemet [85]. Det faktum, at 96 % af unge i alderen 16–29 år i EU bruger internettet hver dag, mens 69 % af 9- til 22-årige bruger sociale medier eller spiller spil mere end 3 timer om dagen [86], indikerer alvoren af dette problem. Flere casestudier viste, at RF-EMF fra mobiltelefoner forårsagede defekter i brydningen for begge øjne hos 15- til 18-årige [87], asthenopisymptomer (19- til 25-årige meldte sig frivilligt) [88], tørre øjne (12- til 26-årige unge) [89]. Et eksperimentelt studie udført af Shokoohi-Rad et al. viste, at mobiltelefonstråling øgede det intraokulære tryk hos patienter mellem 40 og 70 år, som led af grøn stær [90]. I et in vitro-studie fastslog Oladnabi et al., at ELF-EMF på 50 kHz ikke har været i stand til at inducere multiplikation og død af pigmentceller i nethinden, men kan ændre udtrykket af proangiogene gener og forårsage neovaskularisering.
Det kan antages, at EMF ved forskellige frekvenser primært er rettet mod elektrofølsomme systemer såsom hjerte- og nervesystemet. Derefter kan effekten på hormoner, der kontrollerer kritiske metaboliske processer, såvel som dag/nat-rytmen, observeres. Bortset fra at de meget sårbare organer er dem, der er tæt på EMW-emitteren.
3.4. EMI-effekter på miljøet
Indtil nu har ingen lovgivning taget EMF’s effekter på miljøet i betragtning. Som angivet i International Commission of Non-Ionizing Radiation Protection (ICNRP 2000) forordningen, sidestilles effekten af EMF på ikke-menneskelige arter med effekten på mennesker [91]. Eksisterende kriterier for påvirkningen på mennesker kan ikke anvendes på dyr eller planter på grund af deres forskellige anatomi, fysiologi, modtagelsesstrukturer, miljøforhold, afstand til strålingskilden osv. Flyvende fugle, insekter og høje træagtige planter findes ofte nær luftledninger til elforsyningen. Derudover udsættes vandlevende dyr og planter konstant for stråling fra undersøiske kabler [92].
Talrige studier har undersøgt effekterne af EMF udsendt fra undervandskabler på marine dyr. Dunham et al. overvågede populationsdynamikken af dybtboende glassvampe, der havde lagt sig omkring kablet i løbet af 4 år [93]. Det blev observeret, at antallet af levende individer faldt med 55 % inden for 3,5 år. Studier udført på bløddyrene Onchidium struma [94] og krebsdyrene Cancer pagurus [95] og Homarus gammarus [96] viste, at EMF fra undervandskabler udløste immunrespons og stressrelaterede mekanismer hos disse arter. Det er blevet afsløret, at undervandskabler opererer ved frekvensen 50 Hz [97]. Det blev observeret, at denne ENW-emitter førte til blommesæk-absorptionshastigheden og forårsagede nukleære abnormiteter hos Oncorhynchus mykiss-larver efter henholdsvis 36 og 40 dages eksponering (Figur 3a) [76]. Elektrosensitive grupper af fisk, såsom elasmobrancher, er særligt sårbare over for EMF [98]. De bruger EMF til lokalisering, rumlig orientering og intraspecies-interaktion, så deres adfærd kan påvirkes af kunstige EMF-kilder. Ved at observere adfærden hos to elasmobranch-arter, Beringraja binoculata og Caliraja rhina, under eksponering for undersøisk kabel-EMF (60 Hz), bemærkede Newton et al. højere aktivitet og ændringer i habitatbrug, bevægelseshastighed og kropsvinkel hos B. binoculata [99]. Tværtimod blev der fundet reduceret aktivitet hos C. rhina-individer.
Et væsentligt problem relateret til EMF’s påvirkning af miljøet er effekterne på bestøvende arter som honningbien (Apis mellifera) [79]. I en række på hinanden følgende studier demonstrerede Migdal et al., at EMF ved frekvensen af ELF-EMF (50 Hz) ændrede de vigtigste metaboliske veje (β-oxidation, citronsyrecyklus og ATP-produktion) hos honningbier [100]. Som følge heraf blev aktiviteter som flyvning, gang, selvpleje, stilhed og vingebevægelser ændret (Figur 3b). Bortset fra ELF-EMF kan honningbier påvirkes af RF-EMF. Den samme forskergruppe viste, at RF-EMF ved 900 MHz førte til en stigning i urinstofniveauet i A. melliferas hæmolymfe under 1–3 timers eksponering [101]. Desuden var niveauerne af alanin- og aspartataminotransferase (ALT og AST) reduceret, hvilket medførte undertrykkelse af proteinsyntesen, som de er involveret i. Odemer et al. viste, at stråling fra mobiltelefonen (900 MHz) reducerede klækningsforholdet hos voksne dronninger efter 11 dages eksponering [102]. Derudover kan højere frekvenser, selv på 5,8 GHz, påvirke A. melliferas navigationsevner [103]. Udover honningbier påvirker EMF også andre grupper af insekter. EMF på 50 Hz er fundet at være en forstyrrende faktor for kaldesangmønstre i Gryllus maculatus [104]. I et andet studie er det blevet vist, at mobiltelefonstråling på 900 MHz kan ændre udbredelsen af insekter som Ixodes ricinus, velkendt i menneskelig medicin som vektor for overførsel af Borrelia-arter og patogener fra Rickettsia-arter [105]. Da I. ricinus bruger EMF til at lokalisere værten, anses det for, at EMF fra elektriske apparater endnu mere kan tiltrække disse insekter i byområder. Dette kan øge risikoen for borrelia.EMF kan påvirke magnetoreception hos arter og forstyrre deres evne til at navigere ved hjælp af Jordens magnetfelt. Talrige studier viste, at ELF-EMF på 50 Hz kan interagere med biomagnetit (Fe3O4) hos rundormen Caenorhabditis elegans og ændrer deres orientering og kommunikation [106].
Den største effekt ses dog på trækfugle. Det er blevet angivet, at RF-EMF, især i MHz-området, kan påvirke radikalpar-magnetkompasset ved at forstyrre en spintilstand. Det ændrede fuglenes evne til at orientere sig ved hjælp af naturlige magnetfelter og forringede deres træk [107]. Dermed førte RF-EMF på 7 MHz til desorientering af den europæiske rødhals (Erithacus rubecula) [108], og RF-EMF’er mellem 75 og 80 MHz forstyrrer magnetkompasset for de eurasiske blackcaps (Sylvia atricapilla) [109]. Det blev fundet, at RF-EMF, der varierer mellem 120 og 220 MHz, interagerer med flavin/tryptofan-radikalparret i kryptokrom og desorienterer S. atricapilla [110].
Effekterne af EMF’er er særligt tydelige på dyregrupper, der er meget følsomme over for ændrede miljøforhold (stenovalente), såsom padder. Boga et al. viste, at RF-EMF (900 MHz) forårsagede ændringer i kropsvækst hos han og hun samt aggressiv afkomsadfærd hos Xenopus laevis [111]. I et andet studie blev det vist, at RF-EMF på 22 MHz forstærkede væksten og samtidig dødeligheden af Rana temporaria haletudser [112].

Effekterne af EMF på planter er lette at overvåge på grund af deres immobilitet, konstante orientering i forhold til EMF og høje forhold mellem overfladeareal og volumen, hvilket gør dem mere modtagelige for interaktion med EMF. Desuden giver dannelsen af genetisk stabile linjer gennem aseksuel formering og selvbestøvning samt metaboliske mutanter en bedre forståelse af EMI-signaltransduktionens måde. Planter registrerer EMF-signaler og omdanner dem til molekylære reaktioner. Generelt er EMF-effekter på planter som følger: ændring af enzymer, især dem der er involveret i metabolisme af reaktive oxidative arter (ROS), ændringer i genekspression og modifikation af planteudvikling [114]. Ifølge tidligere forskning er RF-EMF normalt forbundet med oxidativt stress i planter. Sharma et al. demonstrerede, at efter 4–8 timers eksponering for RF-EMF (1800 MHz) steg niveauerne af antioxidative enzymer som guaiacolperoxidase, glutathion-S-transferase, ascorbatperoxidase, katalase, glutathionreduktase og superoxiddismutase i Trigonella foenum-graecum-frø [115]. Lignende effekter observeres i Brassica oleracea-kultivarer efter én dags eksponering for EMF ved frekvensen 2850 MHz [5]. Ellers kan ELF-EMF interagere med stressmekanismen, hvilket gør responsen mere udtalt. Det blev bemærket, at ELF-EMF på 14,3 Hz øgede hvederesistensen (Triticum aestivum L.) mod tørke [116]. Plantespiring kan også modificeres af forskellige EMF-frekvenser. Dermed reducerede RF-EMF på 1837,50 MHz udsendt fra Wi-Fi spiringsraten og fotosyntetisk pigmentkoncentrationen i ris var. Satabdi-frø (Figur 3c) [4], mens ELF-EMF (10 Hz) forbedrede spiringen i frø af Foxtail-hirse (Setaria italica) [117]. Desuden kan EMF påvirke plantevæksten. Surducan et al. dokumenterede, at RF-EMF på 915 MHz også førte til en stigning i højden af eksponerede planter samt rod-, stængel- og bladtørre masser.
Opsummerende effekter af EMF på dyr kan det konkluderes, at de mest skadede er elektro- og magnetofølsomme arter, populationer af dyr hvis levesteder ligger nær EMF-kilder, stenovalente arter samt dem, der spiller afgørende roller i økosystemer. Hvad angår planter, kan man bemærke, at negative eller positive EMF-effekter afhænger af strålingsfrekvensen. EMF’s indvirkning på miljøet er mere end åbenlys, så det er presserende nødvendigt at etablere særlige regler, der begrænser EMF’er i miljøet, som i tilfældet med mennesker.
4. EMI-marked og prognose
En væsentlig begrænsning i den eksisterende litteratur om EMF-afskærmning er manglen på fagfællebedømte studier. De fleste påstande offentliggøres i ikke-videnskabelige medier, såsom bulletiner eller online platforme, på grund af fraværet af grundig, videnskabeligt valideret forskning, der bekræfter effektiviteten af afskærmning til at reducere EMI-relaterede symptomer. Denne type studier er fortsat vanskelige at gennemføre pålideligt, især da markedet for EMI-afskærmning gennemgår betydelig udvidelse, drevet af den udbredte anvendelse af elektroniske enheder på tværs af flere sektorer (Figur 4).

Markedet vurderes til omkring 7,34 milliarder USD i 2024 og forventes at vokse til 9,69 milliarder USD i 2029 og nå 12,9 milliarder USD i 2031, hvilket svarer til en sammensat årlig vækstrate (CAGR) på 6,9 % mellem 2024 og 2031 [118.119].
Det globale marked for EMI-afskærmning drives af flere kritiske teknologiske fremskridt og stigende industrikrav:
- Udbredelsen af elektroniske enheder
- Fremskridt inden for trådløse teknologier
- Miniaturisering af elektroniske komponenter
- Indvirkning af kunstig intelligens (AI)
Den udbredte anvendelse af elektronik inden for forbrugerprodukter, bilsystemer, telekommunikation, medicinsk udstyr og industrimaskiner har væsentligt øget efterspørgslen efter effektive EMI-afskærmningsløsninger for at sikre optimal enhedsydelse, driftsstabilitet og overholdelse af lovgivningen. I 2021 dominerede sektoren for forbrugerelektronik det globale marked for EMI-afskærmning med en markedsandel på 33,1%. Dette segment forventes at vokse med en moderat sammensat årlig vækstrate (CAGR) på 6,67 % i prognoseperioden [119].
Den løbende implementering af 6G-infrastruktur og udvidelsen af IoT-forbundne enheder har intensiveret EMI-udfordringerne, hvilket nødvendiggør udvikling og integration af avancerede teknologier til afskærmning, som kan bevare signalintegritet og enhedsfunktionalitet. Mobilmaster er afgørende for kommunikationssystemer og understøtter førstehjælpere, sundhedsvæsen og retshåndhævelse. Med ~20.000 nye basestationer tilføjet årligt og 400 millioner nye mobilabonnenter kræver den stigende landlige penetration og enhedsminiaturisering stærkere EMI-afskærmning på grund af højere frekvenssårbarhed [120]. Denne tendens accelererer efterspørgslen efter højtydende afskærmningsmaterialer, der er kompatible med kompakte og integrerede enhedsdesigns. Stigningen i antallet af smartphonebrugere – fra 2,9 milliarder i 2018 til 3,5 milliarder i 2020 – understreger den voksende efterspørgsel [119].
Kunstig intelligens (AI) er også blevet en transformerende kraft på tværs af flere brancher. AI-drevne teknologier, såsom autonome køretøjer, industriel automatisering og smarte apparater, involverer højfrekvent datatransmission og avancerede behandlingssystemer, der er særligt følsomme over for elektromagnetisk interferens. Effektiv EMI-afskærmning er derfor afgørende for at sikre uafbrudt drift og forhindre signalkorruption i AI-baserede applikationer.
EMI-afskærmningsmarkedet omfatter en række materialer, herunder belægninger og maling, ledende polymerer, elastomerer, metalbaserede afskærmningsløsninger, EMI/EMC-filtre samt EMI-bånd og laminater. Hvert materiale tilbyder unikke fordele afhængigt af applikationsspecifikke krav, såsom omkostningseffektivitet, mekanisk fleksibilitet, termisk stabilitet og afskærmningseffektivitet [121].
EMI-afskærmningsmarkedet viser tydelig regional segmentering drevet af teknologisk modenhed, industriel aktivitet og regulatoriske rammer. Asien-Stillehavsområdet dominerer med ~40 % af den globale omsætning (2023), understøttet af hurtig industrialisering, elektronikproduktion og 5G-udrulningen i Kina, Japan og Sydkorea. Nordamerika (26,35 % i 2022) drager fordel af efterspørgslen efter luftfart, forsvar og sundhedsvæsen, hvor USA bidrager med over 80 % regionalt. Europa (20 % i 2023) understøttes af stærke bil- og rumfartssektorer og strenge EMC-regler, ledet af Tyskland, Frankrig og Storbritannien. Latinamerika og Mellemøsten & Afrika har hver ~5 %, med vækst drevet af industrialisering og markedslederskab inden for telekommunikation [122].
Afslutningsvis oplever markedet for EMI-afskærmninger en robust vækst, understøttet af teknologiske fremskridt, den hurtige udbredelse af elektroniske enheder og voksende industrielle anvendelser. Asien-Stillehavsområdet fortsætter med at være førende, drevet af sin stærke produktionsbase og telekommunikationsudvidelse. Nordamerika og Europa har betydelige andele, understøttet af innovation, regulatoriske krav og forsvarsrelaterede anvendelser. Samtidig tilbyder vækstmarkeder i Latinamerika og Mellemøsten og Afrika lovende muligheder for fremtidige investeringer og markedsudvidelse. Efterhånden som den globale afhængighed af elektroniske systemer vokser, forventes efterspørgslen efter innovative, højeffektive afskærmningsmaterialer at stige, hvilket giver et betydeligt potentiale for teknologisk og kommerciel udvikling inden for denne sektor [9].
5. Forebyggelse mod EMI
Selvom det er umuligt helt at undgå eksponering for elektromagnetisk stråling (EMW), kan eksponeringen minimeres gennem brug af EMF-afskærmningsmaterialer, miljø- og adfærdsoptimering samt regelmæssig inspektion og vedligeholdelse.
Metalbaserede afskærmningsprodukter kan reducere skadelige menneskeskabte EMF’er, de kan også blokere naturlige, ikke-ioniserende EMF’er, der er essentielle for biologiske rytmer. Tidlige studier fra 1960’erne til 70’erne, hvor deltagere befandt sig i elektromagnetisk isolerede miljøer, fremhævede vigtigheden af naturlige EMF’er. Panagopoulos og Chrousos [22] talte for hurtig forskning i sikkerheden og effektiviteten af afskærmningsmetoder, når de anvendes sammen med pulsgenererende enheder, der replikerer frekvensen, amplituden og bølgeformen af naturlige atmosfæriske resonanser.
EMW-afskærmningsmaterialer spiller en afgørende rolle på tværs af forskellige industrier, herunder elektronik, bilindustrien, telekommunikation, rumfart og sundhedssektoren. Deres primære funktion er at dæmpe eller blokere EMI, hvorved enhedens ydeevne bevares og sikres overholdelse af lovgivningsmæssige krav. Afhængigt af anvendelsen kan afskærmning opnås gennem mekanismer som absorption, refleksion eller multipel refleksion (Figur 5A), hvor materialer spænder fra traditionelle metaller og ledende polymerer til avancerede nanokompositter.
Metaller som Cu, Ag, Ni, Al og Fe forbliver målestokken for EMI-afskærmning på grund af deres høje elektriske ledningsevne, refleksionsdominerede afskærmning, veletablerede behandlingsmetoder og mærkbar afskærmningseffektivitet over 100 dB. De medfører dog også betydelige ulemper, herunder høj densitet, modtagelighed for korrosion og oxidation, udfordringer ved fremstilling af fleksible eller tyndfilmsformer, høje omkostninger i visse tilfælde (f.eks. Ag, Cu) og begrænset miljømæssig bæredygtighed. Ledende polymerer som polyanilin og polypyrrol er blevet undersøgt som alternativer og tilbyder fordele som lav vægt, fleksibilitet, korrosionsbestandighed og justerbar ledningsevne. Alligevel begrænser deres relativt lave ledningsevne, termiske ustabilitet og langvarige nedbrydning deres praktiske anvendelse (Tabel 1).
| Kategori | Eksempler | Fordele | Begrænsninger | Skjoldeffektivitet | Ref. |
|---|---|---|---|---|---|
| Metal | Cu, Ag, Ni, Al, Fe | – ledningsevne – spejlbillede – Afskærmning | -tung og stiv, -Korrosions- / oxidationsproblemer, -dyr -Dårlig fleksibilitet og genanvendelighed | Meget høj> 100 dB | [123] |
| Metallbelagte polymerer / skum | Ni-belagte PU-skum, Cu-belagte tekstiler | -letvægt -fleksibel -ledningsevne | -Problemer med klæbe belægning, -Mekaniske holdbarhedsgrænser, -kompleks behandling, -Genbrugs vanskeligheder | Høj 60–90 dB | [10] |
| Ledende polymerer | Polyanilin, Polypyrrol | -letvægt, fleksibel, -Korrosions bestandig, -Justerbar ledningsevne | lavere ledningsevne end metaller,termisk ustabilitet,nedbrydning over tid | Moderat 20–60 dB | [124] |
| Kulstof baserede nanomaterialer | Grafen, CNT’er, kulstofskum, kulsort | -letvægt -fleksibel -korrosions bestandig -elektrisk / termisk ledningsevne -absorption -Refleksions afskærmning -Miljømæssigt bæredygtigt, – skalerbar i kompositter, belægninger, blæk | Produktionsomkostninger,sprednings-/agglomerationsproblemer,afskærmningsydelsen stadig under metaller ved høje frekvenser,Langvarig stabilitet under barske forhold | Højt ved ingeniør arbejde 40–90 dB, potentielt højere i kompositter | [ 125.126] |
5.1. Kulstofbaserede nanomaterialer i EMI-afskærmning
Blandt det brede udvalg af nye nanomaterialer har kulstofbaserede nanomaterialer [127, 128, 129, 130, 131] fået betydelig opmærksomhed på grund af deres enestående multifunktionelle egenskaber, såsom:
- Mekanisk robusthed: Udviser høj styrke, fleksibilitet og elasticitet.
- Kemisk stabilitet: Modstandsdygtig over for ætsende miljøer, herunder vand, sure og alkaliske forhold, med evnen til at blive kemisk funktionaliseret for skræddersyet ydeevne.
- Fysiske fordele: Har lav densitet kombineret med fremragende mekanisk styrke.
- Elektrisk ledningsevne: Har høj ladningsbærermobilitet og justerbare elektroniske båndgab.
- Procesalsidighed: Let at fremstille og integrere i en række matricer og enhedsarkitekturer.
- Miljømæssig kompatibilitet: Biokompatibel og ikke-giftig, hvilket understøtter anvendelser både i industrien og biomedicinske felter.
- Bæredygtighed: Egnet til omkostningseffektiv, skalerbar produktion og genanvendelig behandling.
Grafenbaserede materialer, herunder grafenoxid (GO), reduceret grafenoxid (rGO), kulnanorør (CNT’er), kulfiber, kulsort og grafit, har udvist enestående potentiale for EMI-afskærmning, hvor flerlagsgrafen med lav defekt opnår en særlig høj afskærmningseffektivitet. På trods af disse lovende egenskaber hæmmer udfordringer relateret til skalerbarhed og omkostningseffektivitet fortsat en udbredt industriel anvendelse. For at fremme den praktiske anvendelse af grafen i EMI-afskærmning bør fremtidig forskning prioritere en balance mellem materialekvalitet og produktionsudbytte gennem optimering af synteseteknikker, opretholdelse eller forbedring af afskærmningsydelse ved udvikling af lette, omkostningseffektive kompositsystemer og/eller fremme storskala grafenfremstilling gennem implementering af bæredygtige og miljøvenlige tilgange. Med løbende innovation er grafen og dets derivater godt positioneret til at spille en central rolle i næste generations EMI-afskærmningsteknologier. Grafen kan, på grund af sine enestående ballistiske transportegenskaber, opnå elektrisk ledningsevne op til 3000 Scm−1 [132]. Ud over sine elektriske egenskaber udviser grafen høj termisk ledningsevne samt rostbestandighed og fremragende processerbarhed. Dens kompatibilitet med polymermatricer muliggør fremstilling af ledende kompositter, hvilket gør den til en lovende kandidat til brug i termiske varmeapparater, varmeafledningssystemer, termiske grænsefladematerialer og avancerede EMI-afskærmningsteknologier [133].
Hong et al. fandt, at grafenmonolag produceret ved kemisk dampaflejring (CVD) har en lav EMI SE på 2,27 dB, primært styret af absorptionsmekanismer [134]. Den høje plademodstand på 635 Ω/kvadratmeter indikerede en betydelig tilstedeværelse af strukturelle fejl, hvilket var korreleret med dårlig afskærmningsydelse. Til sammenligning viste bilayer- og tri-lags grafenprøver forbedrede SE-værdier på henholdsvis 4,13 dB og 6,91 dB i frekvensområdet 2,2–7 GHz. Efterhånden som antallet af grafenlag steg, blev der observeret en overgang i den dominerende afskærmningsmekanisme fra absorption til refleksion – en refleksionsadfærd, der ofte ses i tynde metalliske film, såsom guld. Den skematiske repræsentation af opsætningen er vist i Figur 5B. Fejlfri grafenstrukturer har bedre EMI-afskærmningsydelse sammenlignet med deres defekte modstykker, hvor SE generelt forbedres, efterhånden som lagtallet stiger [135]. Få lag grafen produceret med samme CVD-teknik med en tykkelse på cirka 4 nm opnåede en SE på 19,1 dB i området 18–26,5 GHz, hvilket opretholdt en høj optisk transmission på 80,5% [136]. Forbedret elektrisk ledningsevne i flerlagsgrafenprøver bidrog til øget refleksion, hvilket yderligere øgede effektiviteten af EMI-afskærmning sammenlignet med monolagsgrafen. Dog gør CVD’s praktiske begrænsninger – herunder begrænset skalerbarhed, teknisk kompleksitet og høje produktionsomkostninger – det mindre egnet til storskalaapplikationer. Som følge heraf syntetiseres bulk-grafenmaterialer til EMI-afskærmning oftere via Hummers metode, hvilket giver GO, som efterfølgende reduceres for at genoprette elektrisk ledningsevne. En skematisk fremstilling af enkeltlags grafen og dets EMI-afskærmningsmekanisme er vist i Figur 5C [12].

Omfattende forskning har fokuseret på fremstilling af fritstående grafenfilm gennem lag-for-lag samling af GO-flager, efterfulgt af kemiske eller alternative reduktionsmetoder, der sigter mod at eliminere iltholdige funktionelle grupper og genoprette elektrisk ledningsevne [138,139]. Kemisk doping er en kraftfuld strategi til at forbedre den elektriske ledningsevne i kulstofnanomaterialer ved at øge ladningsbærerens tæthed og minimere interaktioner mellem lag [140,141,142]. I 2021 anvendte Wan et al. en metode, der involverer biaxial strækning af filterfremstillede GO-plader, som blev sekventielt modificeret gennem kovalent binding og π–π-interaktioner (Figur 5E) [14,143]. Disse modificerede plader blev infiltreret med PCO og polymeriseret under UV-bestråling. Efterfølgende reduktion med hydrogeniodid (HI) lettede sekventiel infiltration og reaktion af PSE og AP, hvilket dannede PSE-AP-molekyler, mens den biaxiale justering blev bevaret. Resultatet var produktionen af højstyrke, in-plan isotrope grafenplader, der udviste en trækstyrke på 1547 ± 57 MPa, elektrisk ledningsevne på 1394 ± 65 S cm−1, og imponerende EMI-afskærmningseffektivitet på 39 dB over frekvensområdet 0,3–18 GHz. Oliveira et al. rapporterede enestående EMI-afskærmningspræstation for fritstående reduceret (rGO) folie, fremstillet gennem termisk reduktion i GO (Figur 5F) [137]. Den resulterende rGO-folie, med en gennemsnitlig tykkelse på 93,1 ± 12,4 μm, opnår en høj afskærmningseffektivitet (SE) på 61,6 dB ved 12,4 GHz. Denne overlegne ydeevne blev primært tilskrevet den termiske reduktionsproces, som effektivt genopretter materialets elektrisk ledende netværk og giver en elektrisk ledningsevne på 1,17 × 104 Sm−1. For at evaluere EMI-afskærmningskapaciteterne grundigt blev der foretaget målinger på tværs af G- og C-båndene, hvilket gjorde dette til den første undersøgelse, der vurderede rGO-film ud over det konventionelle X-bånd. rGO-folien demonstrerede konsekvent EMI-afskærmningseffektiviteter på over 99,999 % på tværs af alle testede frekvensområder, hvilket understreger dens stærke potentiale for et bredt spektrum af kommercielle anvendelser, der kræver højtydende EMI-afskærmningsmaterialer [137]. Milenkovic et al. syntetiserede GO- og sølv-nanotråd (AgNW) kompositter og undersøgte styrken og arten af interaktionerne mellem de to nanomaterialer ved hjælp af densitetsfunktionalteori (DFT). Den beregnede interaktionsenergi mellem pristine grafen og AgNWs var −48,9 kcal/mol, mens interaktionsenergien mellem AgNWs og GO næsten fordoblede sig til −81,9 kcal/mol. Disse DFT-resultater gav evidens for grænsefladepolarisering ved GO–AgNW heterojunctionen, muliggjort af ladningsoverførsel og ophobning ved grænsefladen, hvilket forbedrer EMW-afskærmningsfunktionen.
5.2. Avancerede kulstofbaserede EMI-afskærmningsmaterialer
For at forbedre EMI-afskærmningsegenskaberne for kulstofbaserede nanomaterialer produceres nye former for nanomaterialer, hvor skum tiltrak stor opmærksomhed på grund af blandt andet deres mekaniske styrke, og EMI SE. Ledende skum udgør et avanceret alternativ til EMI-afskærmning og jordforbindelse samt tilbyder triaxial ledningsevne (X, Y, Z), som er essentiel for højhastigheds mikroprocessorsystemer inden for datalogi, telekommunikation og rumfart. Typisk sammensat af kobber- og nikkelbelagt polyurethan (PU), eller PU med kulstofformer, er den velegnet til lavcyklusapplikationer som I/O-afskærmning og perimeterpakning, og fungerer effektivt inden for −10 til 85 °C og et kompressionsområde på 25–75 % [144].
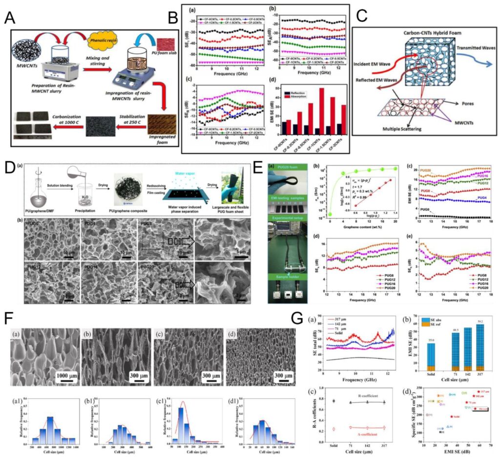
Kulstofskum udgør en ny klasse af letvægtsmaterialer med justerbar termisk/elektrisk ledningsevne, højtemperaturbestandighed og fremragende mekanisk styrke. De fås i åbne og lukkede cellestrukturer og tilbyder særlige egenskaber – åbne celleskum giver høj permeabilitet, mens lukkede cellevarianter har større styrke og isolering. På grund af deres høje EMI-afskærmningseffektivitet anvendes kulstofskum i stigende grad i forsvarsapplikationer for at forbedre stealth ved at dæmpe radarsignaler [144]. Nylige udviklinger omfatter kulstofskum gennem koaksial elektrohydrodynamisk atomisering (EHDA) (Figur 6A) og grafenbelagte PU-skum (Figur 6B) via dyppning med celluloseassisterede dispersioner, samt PU/kulstof-nanostruktur og polystyren/CNT-skum fremstillet ved hjælp af innovative skum- og emulsionspolymerisationsteknikker [16, 145, 146].

Patle et al. producerede tredimensionelle brandhæmmende kulstof–kulstof nanorør (CNT) hybridskum til EMI-afskærmning ved brug af en PU-skabelon [147]. Fenolharpiks blev blandet med varierende koncentrationer (0,2–2 vægtprocent) af flervæggede kulstofnanorør (MWCNT’er) under magnetisk omrøring for at opnå en homogen slurry. PU-skum blev derefter impregneret med denne blanding og udsat for karbonisering ved 1000 °C (Figur 7A). De resulterende hybridskum blev systematisk karakteriseret med hensyn til morfologi, struktur, mekanisk ydeevne, EMI-afskærmningseffektivitet og flammehæmning. Den højeste EMI-afskærmningseffektivitet (SE) på −57,2 dB blev registreret for skummet med 1 vægt% MWCNT’er i X-båndet (8,2–12,4 GHz) (Figur 7B). Afskærmningsmekanismen er vist i Figur 7C. Desuden forbedrede indførelsen af MWCNT’er markant trykstyrken (op til 6,5 MPa), termisk stabilitet og brandmodstand. Disse multifunktionelle kulstof–CNT hybridskum udviser fremragende potentiale for EMI-afskærmning og termisk styring i luftfarts- og forsvarsapplikationer.

2 indhold: (a) 1 wt%, (b) 0,6 wt%, (c) 0,8 wt%, (d) 1 wt%, med en størrelsesfordeling (a1–d1), mens (G) repræsenterer EMI SE for PP/CNS i X–båndet, ud fra SE total (a), SE-absorption og SE-refleksion (b), R- og A-koefficienter (c), samt evaluering af EMI SE-præstationen med tidligere rapporterede CPC-skum (d) [145].
Li et al. udviklede flerlagede termoplastiske polyurethan (TPU)/grafen sandwich-strukturerede nanokompositskum ved at stable individuelle TPU/grafen-skumlag (Figur 7D) [15]. Disse sandwich-arkitekturer udviste forbedrede egenskaber ved absorption af elektromagnetiske stråler. Efterhånden som skumtykkelsen steg, opstod der refleksionstab på grund af konstruktive interferenseffekter. EMI-afskærmningspræstationen for kompositterne blev evalueret i Ku-båndets frekvensområde, hvilket viste, at afskærmningseffektiviteten blev forbedret med stigende grafenindhold. Ved en belastning på 20 vægtprocent grafen lå afskærmningseffektiviteten mellem 17 og 21 dB, hvilket tilskrives dannelsen af ledende netværk i matricen (Figur 7E). Til gengæld var den uændrede TPU elektrisk isolerende og tillod elektromagnetisk stråling at passere igennem. Afskærmningsmekanismerne involverede absorption (SEA) og refleksion (SER), hvilket blev markant forbedret med en stigning i grafenkoncentrationer. Bernal et al. syntetiserede stive PU-nanokompositskum, der inkorporerede multivæggede kulstofnanorør (MWCNT’er), funktionaliserede MWCNT’er (f-MWCNT’er) og funktionaliserede grafenplader (FGS) via reaktiv skumdannelse, målrettet anvendelser i EMI-afskærmning [148]. Studiet viste, at de elektriske egenskaber af PU-skummene blev væsentligt påvirket af skumadfærden, cellulær morfologi og materialtæthed, som igen var afhængige af aspektforholdet, spredningen og overfladefunktionaliseringen af de kulstofbaserede nanofillere. Den højeste EMI-afskærmningseffektivitet (SE) blev opnået med kun 0,35 vægtprocent MWCNT’er, tilskrevet et stærkt sammenkoblet ledende netværk, hvilket resulterede i en to-ordens stigning i elektrisk ledningsevne. Den tilsvarende EMI SE nåede 27 dB, hvilket er langt over den 20 dB-tærskel, der typisk kræves til kommercielle anvendelser, selv uden at normalisere efter densitet. Wu et al. viste, at introduktion af en cellulær struktur i ledende polymerkompositter (CPC’er) kan forbedre deres elektriske egenskaber betydeligt [145]. De foreslog en innovativ metode til at øge cellestørrelsen som en måde at forbedre både elektrisk ledningsevne (EC) og EMI SE. Ved hjælp af en kerne-tilbage-skumming sprøjtestøbningsteknik fremstillede de polypropylen/kulstof-nanostruktur (PP/CNS) nanokompositskum med en fast hulrumsfraktion, hvor cellestørrelsen blev præcist kontrolleret ved at justere nitrogen (N2) indhold (Figur 7F). Deres resultater viste, at en forøgelse af cellestørrelsen fra 71 til 317 μm førte til en stigning i EC fra 1,43 × 10−3 til 5.07 × 10−3 S/cm og EMI SE fra 48,5 til 59,2 dB (Figur 7G). Den forbedrede ledningsevne blev tilskrevet den delvise justering af kulstofnanostrukturer og den reducerede længde af ledende veje. CPC-skummene opnåede også en maksimal specifik afskærmningseffektivitet på 329 dB·cm2/g, hvilket overgår mange eksisterende CPC-baserede afskærmningsmaterialer (Tabel 1).
Kulstofskum er en ny kategori af letvægtsmaterialer, der er værdsat for deres høje styrke, varmebestandighed og justerbare termisk/elektriske ledningsevne. Deres EMI-afskærmningsevner gør dem nyttige i forsvarsapplikationer til at dæmpe radarsignaler.
6. Konklusioner
EMI er blevet en betydelig bekymring på grund af den voksende afhængighed af elektronisk og trådløs teknologi på tværs af næsten alle brancher. Almindelige kilder til EMI, herunder kommunikationssystemer, industrimaskiner og forbrugerelektronik, påvirker enhedens ydeevne negativt og kan også udgøre trusler mod menneskers sundhed og miljøintegritet. Disse bekymringer har drevet behovet for mere effektive og bæredygtige EMI-afskærmningssystemer. EMI-afskærmningsmarkedet gennemgår en betydelig udvidelse, drevet af udbredelsen af 6G-netværk, elektriske køretøjer, medicinsk udstyr og rumfartsapplikationer. Efterhånden som denne branche udvikler sig, stiger efterspørgslen efter materialer, der giver afskærmningseffektivitet og samtidig reducerer miljøpåvirkningen. Kulstofbaserede nanomaterialer – især grafen, kulstofnanorør og kulstofskum – fremstår som mere lovende kandidater til fremtidig EMI-afskærmning på grund af deres justerbare elektriske egenskaber, letvægtsnatur, fleksibilitet og miljøvenlige potentiale. Ikke desto mindre skal udfordringer som storskalasyntese, spredningsensartethed og frekvensafhængig ydeevne stadig løses, før de fuldt ud kan fortrænge konventionelle metalliske skjolde. Når man skal afgøre, om kulstofbaserede nanomaterialer faktisk er mere lovende, er svaret bekræftende, men med nuancer. Selvom metaller stadig leverer bedre afskærmningseffektivitet, især i refleksionsmekanismer, tilbyder kulstofnanomaterialer klare fordele til næste generations anvendelser (wearables, rumfart og biomedicinsk udstyr), hvor vægt, fleksibilitet og bæredygtighed er afgørende. Den mest indflydelsesrige retning ligger i kulstofbaserede kompositter, som synergistisk kombinerer absorptionsdomineret afskærmning med reduceret vægt og miljømæssig kompatibilitet, hvilket er tæt i tråd med globale bæredygtigheds- og teknologitendenser.
Efterhånden som industrier bevæger sig mod mere intelligente og bæredygtige elektroniske produkter, vil kulstofnanomaterialer blive afgørende for at afbøde EMI-problemer, beskytte menneskers og miljøets sundhed og fremme udviklingen af rene, sammenkoblede teknologier.
Hvis vi kun ser på de seneste tre år, har markedet for kulstofbaserede nanomaterialer i EMI-afskærmning oplevet betydelig udvidelse, hvor forskellige EU-initiativer og organisationer har arbejdet med at finde løsninger på den stigende udfordring (Figur 8) [20].

Finansiering
Dette arbejde blev finansieret af Den Europæiske Union under Horizon Europe-programmet (Grant Agreement No. 101079151). Arbejdet støttes også af Ministeriet for Videnskab, Teknologisk Udvikling og Innovation i Republikken Serbien (tilskudsnummer 451-03-136/2025-03/200017).
Referencer
- Hareesh, M.S.; Joseph, P.; George, S. Electromagnetic interference shielding: A comprehensive review of materials, mechanisms, and applications. Nanoscale Adv. 2025, 7, 4510–4534. [Google Scholar] [CrossRef]
- Martins, L.C.; Silva, C.S.; Fernandes, L.C.; Sampaio, Á.M.; Pontes, A.J. Evaluating the Electromagnetic Shielding of Continuous Carbon Fiber Parts Produced by Additive Manufacturing. Preprints 2023, 2023100758. [Google Scholar] [CrossRef]
- Crovetti, P.S. Electromagnetic Interference and Compatibility; MDPI: Basel, Switzerland, 2021. [Google Scholar] [CrossRef]
- Kundu, A.; Vangaru, S.; Bhattacharyya, S.; Mallick, A.I.; Gupta, B. Electromagnetic Irradiation Evokes Physiological and Molecular Alterations in Rice. Bioelectromagnetics 2021, 42, 173–185. [Google Scholar] [CrossRef] [PubMed]
- Yaqoob, U.; Jan, N.; Raman, P.V.; Siddique, K.H.M.; John, R. Crosstalk between brassinosteroid signaling, ROS signaling and phenylpropanoid pathway during abiotic stress in plants: Does it exist? Plant Stress 2022, 4, 100075. [Google Scholar] [CrossRef]
- Cordelli, E.; Ardoino, L.; Benassi, B.; Consales, C.; Eleuteri, P.; Marino, C.; Sciortino, M.; Villani, P.; Brinkworth, M.H.; Chen, G.; et al. Effects of Radiofrequency Electromagnetic Field (RF-EMF) exposure on pregnancy and birth outcomes: A systematic review of experimental studies on non-human mammals. Environ. Int. 2023, 180, 108178. [Google Scholar] [CrossRef]
- Albanna, M. Effects of Electromagnetic Field (EMF) on Implantable Medical Devices. Int. J. Gen. Sci. Eng. Res. 2019, 4, 47–57. [Google Scholar]
- EMI Shielding Market: Global Expansion & Trend Analysis. Available online: https://introspectivemarketresearch.com/reports/emi-shielding-market/?utm_source=chatgpt.com (accessed on 29 August 2025).
- EMI Shielding Market Size—Analysis. Available online: https://www.coherentmi.com/industry-reports/emi-shielding-market?utm_source=chatgpt.com (accessed on 29 August 2025).
- Yazdi, S.J.M.; Lisitski, A.; Pack, S.; Hiziroglu, H.R.; Baqersad, J. Analysis of Shielding Effectiveness against Electromagnetic Interference (EMI) for Metal-Coated Polymeric Materials. Polymers 2023, 15, 1911. [Google Scholar] [CrossRef]
- Omana, L.; Chandran, A.; John, R.E.; Wilson, R.; George, K.C.; Unnikrishnan, N.V.; Varghese, S.S.; George, G.; Simon, S.M.; Paul, I. Recent Advances in Polymer Nanocomposites for Electromagnetic Interference Shielding: A Review. ACS Omega 2022, 7, 25921–25947. [Google Scholar] [CrossRef] [PubMed]
- Jovanović, S.; Huskić, M.; Kepić, D.; Yasir, M.; Haddadi, K. A review on graphene and graphene composites for application in electromagnetic shielding. Graphene 2D Mater. 2023, 8, 59–80. [Google Scholar] [CrossRef]
- Stefanović, A.; Kepić, D.; Momčilović, M.; Mead, J.L.; Huskić, M.; Haddadi, K.; Sebbache, M.; Marković, B.T.; Jovanović, S. Determination of Photothermal and EMI Shielding Efficiency of Graphene–Silver Nanoparticle Composites Prepared under Low-Dose Gamma Irradiation. Nanomaterials 2024, 14, 912. [Google Scholar] [CrossRef]
- Yu, Y.; Liu, X.; Lu, D.; Liu, T.; Li, Y.; Wu, Z. Recent progress in graphene based materials for high-performance electromagnetic shielding. Carbon 2025, 236, 120093. [Google Scholar] [CrossRef]
- Li, Y.; Shen, B.; Yi, D.; Zhang, L.; Zhai, W.; Wei, X.; Zheng, W. The influence of gradient and sandwich configurations on the electromagnetic interference shielding performance of multilayered thermoplastic polyurethane/graphene composite foams. Compos. Sci. Technol. 2017, 138, 209–216. [Google Scholar] [CrossRef]
- Yang, J.-H.; Yang, G.-Z.; Yu, D.-G.; Wang, X.; Zhao, B.; Zhang, L.-L.; Du, P.; Zhang, X.-K. Carbon foams from polyacrylonitrile-borneol films prepared using coaxial electrohydrodynamic atomization. Carbon 2013, 53, 231–236. [Google Scholar] [CrossRef]
- Cheng, J.; Li, C.; Xiong, Y.; Zhang, H.; Raza, H.; Ullah, S.; Wu, J.; Zheng, G.; Cao, Q.; Zhang, D.; et al. Recent Advances in Design Strategies and Multifunctionality of Flexible Electromagnetic Interference Shielding Materials. Nanomicro Lett. 2022, 14, 80. [Google Scholar] [CrossRef] [PubMed]
- Panahi-Sarmad, M.; Noroozi, M.; Xiao, X.; Park, C.B. Recent Advances in Graphene-Based Polymer Nanocomposites and Foams for Electromagnetic Interference Shielding Applications. Ind. Eng. Chem. Res. 2022, 61, 1545–1568. [Google Scholar] [CrossRef]
- Transforming Low-Value Wood Waste into Sustainable, High-Value, High-Performance Electromagnetic Interference Shielding Materials. Available online: https://cordis.europa.eu/project/id/101209167 (accessed on 29 August 2025).
- Graphene-Info, Graphene EMI Shielding: Introduction and Market News. Available online: https://www.graphene-info.com/emi-shielding (accessed on 6 August 2025).
- Orasugh, J.T.; Ray, S.S. Functional and Structural Facts of Effective Electromagnetic Interference Shielding Materials: A Review. ACS Omega 2023, 8, 8134–8158. [Google Scholar] [CrossRef] [PubMed]
- Orasugh, J.T.; Pal, C.; Ali, M.S.; Chattopadhyay, D. Electromagnetic interference shielding property of polymer-graphene composites. In Polymer Nanocomposites Containing Graphene; Woodhead Publishing: Cambridge, UK, 2022; pp. 211–243. [Google Scholar] [CrossRef]
- Hayakawa, M.; Ando, Y.; Hattori, K. Natural Electromagnetic Phenomena and Electromagnetic Theory: A Review. IEEJ Trans. Fundam. Mater. 2004, 124, 72–79. [Google Scholar] [CrossRef]
- Jaroszewski, M.; Thomas, S.; Rane, A.V. Advanced Materials for Electromagnetic Shielding; John Wiley & Sons, Inc.: Hoboken, NJ, USA, 2018. [Google Scholar] [CrossRef]
- Baroň, I.; Koktavý, P.; Trčka, T.; Rowberry, M.; Stemberk, J.; Balek, J.; Plan, L.; Melichar, R.; Diendorfer, G.; Macků, R.; et al. Differentiating between artificial and natural sources of electromagnetic radiation at a seismogenic fault. Eng. Geol. 2022, 311, 106912. [Google Scholar] [CrossRef]
- Salinas, E. Some aspects of electromagnetic interference, electromagnetic compatibility and geomagnetic induced currents. J. Phys. Conf. Ser. 2018, 1143, 012030. [Google Scholar] [CrossRef]
- Islam, M.; Jin, S. An Overview Research on Wireless Communication Network. Adv. Wirel. Commun. Netw. 2019, 5, 19. [Google Scholar] [CrossRef]
- Banafaa, M.K.; Pepeoğlu, Ö.; Shayea, I.; Alhammadi, A.; Shamsan, Z.A.; Razaz, M.A.; Alsagabi, M.; Al-Sowayan, S. A Comprehensive Survey on 5G-and-Beyond Networks with UAVs: Applications, Emerging Technologies, Regulatory Aspects, Research Trends and Challenges. IEEE Access 2024, 12, 7786–7826. [Google Scholar] [CrossRef]
- Nižetić, S.; Šolić, P.; González-de-Artaza, D.L.-D.-I.; Patrono, L. Internet of Things (IoT): Opportunities, issues and challenges towards a smart and sustainable future. J. Clean. Prod. 2020, 274, 122877. [Google Scholar] [CrossRef]
- Mechanism of Causing Electromagnetic Noise. Available online: https://www.murata.com/products/emc/emifil/library/knowhow/basic/chapter02-p1 (accessed on 29 August 2025).
- Jacques, S.; Christe, B. Healthcare technology basics. In Introduction to Clinical Engineering; Academic Press: San Diego, CA, USA, 2020; pp. 21–50. [Google Scholar] [CrossRef]
- Wang, Y.-H.; Li, C.-C. Highly effective EMI shielding composites for 5G Ka-band frequencies. Appl. Mater. Today 2024, 36, 102041. [Google Scholar] [CrossRef]
- Zheng, K.; Xu, R.; Mei, J.; Yang, H.; Lei, L.; Wang, X. Ambient IoT Toward 6G: Standardization, Potentials, and Challenges. IEEE Access 2024, 12, 146668–146677. [Google Scholar] [CrossRef]
- Omrany, H.; Al-Obaidi, K.M.; Hossain, M.; Alduais, N.A.M.; Al-Duais, H.S.; Ghaffarianhoseini, A. IoT-enabled smart cities: A hybrid systematic analysis of key research areas, challenges, and recommendations for future direction. Discov. Cities 2024, 1, 2. [Google Scholar] [CrossRef]
- Fernie, J.; Reynolds, S.J. The Effects of Electromagnetic Fields from Power Lines on Avian Reproductive Biology and Physiology: A Review. J. Toxicol. Environ. Health Part B 2005, 8, 127–140. [Google Scholar] [CrossRef]
- Behrens, T.; Terschüren, C.; Kaune, W.T.; Hoffmann, W. Quantification of lifetime accumulated ELF-EMF exposure from household appliances in the context of a retrospective epidemiological case–control study. J. Expo. Sci. Environ. Epidemiol. 2004, 14, 144–153. [Google Scholar] [CrossRef] [PubMed]
- Bellis, M. 20th Century Invention Timeline 1900 to 1949. Available online: https://www.thoughtco.com/20th-century-timeline-1992486 (accessed on 14 July 2025).
- Saas, T.S. The Digital Renaissance: The Evolution of Technology in the 21st Century. Available online: https://techsavvysaas.com/evolution-of-technology-in-the-21st-century/ (accessed on 14 July 2025).
- Baranchuk, A.; Kang, J.; Shaw, C.; Campbell, D.; Ribas, S.; Hopman, W.M.; Alanazi, H.; Redfearn, D.P.; Simpson, C.S. Electromagnetic Interference of Communication Devices on ECG Machines. Clin. Cardiol. 2009, 32, 588–592. [Google Scholar] [CrossRef] [PubMed]
- Shaw, C.I.; Kacmarek, R.M.; Hampton, R.L.; Riggi, V.; El Masry, A.; Cooper, J.B.; Hurford, W.E. Cellular phone interference with the operation of mechanical ventilators. Crit. Care Med. 2004, 32, 928–931. [Google Scholar] [CrossRef] [PubMed]
- Lawrentschuk, N.; Bolton, D.M. Mobile phone interference with medical equipment and its clinical relevance: A systematic review. Med. J. Aust. 2004, 181, 145–149. [Google Scholar] [CrossRef]
- Bassen, H.I.; Moore, H.J.; Ruggera, P.S. Cellular Phone Interference Testing of Implantable Cardiac Defibrillators In Vitro. Pacing Clin. Electrophysiol. 1998, 21, 1709–1715. [Google Scholar] [CrossRef]
- Karczmarewicz, S.; Janusek, D.; Buczkowski, T.; Gutkowski, R.; Kułakowski, P. Influence of mobile phones on accuracy of ECG interpretation algorithm in automated external defibrillator. Resuscitation 2001, 51, 173–177. [Google Scholar] [CrossRef]
- Censi, F.; Calcagnini, G.; Triventi, M.; Mattei, E.; Bartolini, P. Interference between mobile phones and pacemakers: A look inside. Ann. Ist. Super. Sanita 2007, 43, 254–259. [Google Scholar] [PubMed]
- Buczkowski, T.; Janusek, D.; Zavala-Fernandez, H.; Skrok, M.; Kania, M.; Liebert, A. Influence of Mobile Phones on the Quality of ECG Signal Acquired by Medical Devices. Meas. Sci. Rev. 2013, 13, 231–236. [Google Scholar] [CrossRef]
- van Lieshout, E.J.; van der Veer, S.N.; Hensbroek, R.; Korevaar, J.C.; Vroom, M.B.; Schultz, M.J. Interference by new-generation mobile phones on critical care medical equipment. Crit. Care 2007, 11, R98. [Google Scholar] [CrossRef]
- Wallin, K.E.B.; Marve, T.; Hakansson, P.K. Modern Wireless Telecommunication Technologies and Their Electromagnetic Compatibility with Life-Supporting Equipment. Anesth. Analg. 2005, 101, 1393–1400. [Google Scholar] [CrossRef]
- van der Togt, R. Electromagnetic Interference from Radio Frequency Identification Inducing Potentially Hazardous Incidents in Critical Care Medical Equipment. J. Am. Med. Assoc. 2008, 299, 2884. [Google Scholar] [CrossRef] [PubMed]
- Gwechenberger, M.; Rauscha, F.; Stix, G.; Schmid, G.; Strametz-Juranek, J. Interference of programmed electromagnetic stimulation with pacemakers and automatic implantable cardioverter defibrillators. Bioelectromagnetics 2006, 27, 365–377. [Google Scholar] [CrossRef]
- Tiikkaja, M.; Aro, A.L.; Alanko, T.; Lindholm, H.; Sistonen, H.; Hartikainen, J.E.; Toivonen, L.; Juutilainen, J.; Hietanen, M. Electromagnetic interference with cardiac pacemakers and implantable cardioverter-defibrillators from low-frequency electromagnetic fields in vivo. EP Eur. 2013, 15, 388–394. [Google Scholar] [CrossRef]
- Silny, J. The interference of electronic implants in low frequency electromagnetic fields. Arch. Mal. Coeur Vaiss. 2003, 96, 30–34. [Google Scholar]
- Turagam, M.K.; Deering, T.; Chung, M.; Cheng, J.; Fisher, J.; Lakkireddy, D. Electromagnetic Interference and Cardiac Implantable Electronic Devices. J. Am. Coll. Cardiol. 2019, 73, 210–213. [Google Scholar] [CrossRef] [PubMed]
- TT Electronics. How to Prevent Electromagnetic Interference from Ruining Your Devices. Available online: https://www.ttelectronics.com/blog/electromagnetic-interference/#2 (accessed on 15 July 2025).
- Zhao, Y.; Lu, X.; Dong, Y.; Feng, Z.; Zhao, B.; Yan, W. Study on synthetic system for conducted EMI noise analysis and suppression+. Procedia Earth Planet. Sci. 2009, 1, 1593–1598. [Google Scholar] [CrossRef]
- Shurenkov, V.; Pershenkov, V. Electromagnetic pulse effects and damage mechanism on the semiconductor electronics. Facta Univ. Ser. Electron. Energetics 2016, 29, 621–629. [Google Scholar] [CrossRef]
- Buckus, R.; Strukčinskienė, B.; Raistenskis, J.; Stukas, R.; Šidlauskienė, A.; Čerkauskienė, R.; Isopescu, D.N.; Stabryla, J.; Cretescu, I. A Technical Approach to the Evaluation of Radiofrequency Radiation Emissions from Mobile Telephony Base Stations. Int. J. Environ. Res. Public Health 2017, 14, 244. [Google Scholar] [CrossRef]
- Magiera, A.; Solecka, J. Radiofrequency electromagnetic radiation from Wi-fi and its effects on human health, in particular children and adolescents. Review. Rocz Panstw Zakl Hig 2020, 71, 251–259. [Google Scholar] [CrossRef] [PubMed]
- O’Connor, D.T. EMC: Electromagnetic Theory to Practical Design, P.A. Chatterton and M.A. Houlden. Wiley, 1991. Number of pages: 310. Price: £39.95. Qual Reliab Eng Int 1992, 8, 156. [Google Scholar] [CrossRef]
- Molyneux-Child, J.W. EMC Shielding Materials, 2nd illustrated ed.; Newnes: Oxford, UK, 1997. [Google Scholar]
- Djalel, D. Study of the Influence High-voltage Power Lines on Environment and Human Health (Case Study: The Electromagnetic Pollution in Tebessa City, Algeria). J. Electr. Electron. Eng. 2014, 2, 1. [Google Scholar] [CrossRef]
- Qiu, X.; Pin, Y.; Zhao, Y.; Yan, W.; Luo, Y.; Rong, R.; Feng, W. Study on modern signal process and analysis for radiated EMI noise mechanism diagnosis. In Proceedings of the 2010 International Conference on Microwave and Millimeter Wave Technology, Chengdu, China, 8–11 May 2010; pp. 906–909. [Google Scholar] [CrossRef]
- Muttaqi, K.M.; Haque, M.E. Electromagnetic Interference Generated from Fast Switching Power Electronic Devices. Int. J. Innov. Energy Syst. Power 2008, 3, 19–45. [Google Scholar]
- Singh, S.; Kapoor, N. Health Implications of Electromagnetic Fields, Mechanisms of Action, and Research Needs. Adv. Biol. 2014, 2014, 198609. [Google Scholar] [CrossRef]
- Ciaula, D. Towards 5G communication systems: Are there health implications? Int. J. Hyg. Environ. Health 2018, 221, 367–375. [Google Scholar] [CrossRef]
- Hamedani, B.G.; Goliaei, B.; Shariatpanahi, S.P.; Nezamtaheri, M. An overview of the biological effects of extremely low frequency electromagnetic fields combined with ionizing radiation. Prog. Biophys. Mol. Biol. 2022, 172, 50–59. [Google Scholar] [CrossRef] [PubMed]
- IARC Classifies Radiofrequency Electromagnetic Fields as Possibly Carcinogenic to Humans. 2011. Available online: https://www.iarc.who.int/wp-content/uploads/2018/07/pr208_E.pdf (accessed on 21 July 2025).
- Grigorieva, N.; Sirenko, S.; Shakhbazov, V.; Belous, O.; Fisun, A. Effect of water irradiated with electromagnetic waves on electrokinetic properties of cell nuclei. In Proceedings of the Fifth International Kharkov Symposium on Physics and Engineering of Microwaves, Millimeter, and Submillimeter Waves (IEEE Cat. No.04EX828), Kharkov, Ukraine, 21–26 June 2004; pp. 871–873. [Google Scholar] [CrossRef]
- The Water in You: Water and the Human Body. Available online: https://www.usgs.gov/water-science-school/science/water-you-water-and-human-body (accessed on 2 September 2025).
- Misek, J.; Veterník, M.; Tonhajzerova, I.; Jakusova, V.; Janousek, L.; Jakus, J. Radiofrequency electromagnetic field affects heart rate variability in rabbits. Physiol. Res. 2020, 69, 633–643. [Google Scholar] [CrossRef] [PubMed]
- Ubed, H.; Memon, I.; Mangi, F.; Razaq, M.; Rahat, A.; Ahmed, Z. The Mobile Phone Electromagnetic Radiation Effects on Heart Rate Variability Function. J. Health Rehabil. Res. 2024, 4, 1479–1483. [Google Scholar] [CrossRef]
- Mattei, E.; Censi, F.; Calcagnini, G.; Falsaperla, R. Workers with Cardiac AIMD Exposed to EMF: Methods and Case Studies for Risk Analysis in the Framework of the European Regulations. Int. J. Environ. Res. Public Health 2021, 18, 9709. [Google Scholar] [CrossRef]
- Martinelli, I.; Cinato, M.; Keita, S.; Marsal, D.; Antoszewski, V.; Tao, J.; Kunduzova, O. Cardiac Cell Exposure to Electromagnetic Fields: Focus on Oxdative Stress and Apoptosis. Biomedicines 2022, 10, 929. [Google Scholar] [CrossRef]
- Faraji, N.; Salehi, I.; Alizadeh, A.; Pourgholaminejad, A.; Komaki, A.; Azandaryani, M.T.; Sadeghian, R.; Golipoor, Z. Comparing the Effects of Long-term Exposure to Extremely Low-frequency Electromagnetic Fields with Different Values on Learning, Memory, Anxiety, and β-amyloid Deposition in Adult Rats. Basic Clin. Neurosci. J. 2021, 12, 849–860. [Google Scholar] [CrossRef]
- Hasan, I.; Jahan, M.R.; Islam, N.; Islam, M.R. Effect of 2400 MHz mobile phone radiation exposure on the behavior and hippocampus morphology in Swiss mouse model. Saudi J. Biol. Sci. 2022, 29, 102–110. [Google Scholar] [CrossRef]
- Azimzadeh, M.; Jelodar, G. Prenatal and early postnatal exposure to radiofrequency waves (900 MHz) adversely affects passive avoidance learning and memory. Toxicol. Ind. Health 2020, 36, 1024–1030. [Google Scholar] [CrossRef]
- Lin, Y.; Gao, P.; Guo, Y.; Chen, Q.; Lang, H.; Guo, Q.; Miao, X.; Li, J.; Zeng, L.; Guo, G. Effects of Long-Term Exposure to L-Band High-Power Microwave on the Brain Function of Male Mice. Biomed. Res. Int. 2021, 2021, 237370. [Google Scholar] [CrossRef]
- Pall, M.L. Wi-Fi is an important threat to human health. Environ. Res. 2018, 164, 405–416. [Google Scholar] [CrossRef]
- Mohammadpour-Aghdam, M.; Molaeirad, A.; Faraji-Dana, R.; Azizi, A. In Vitro Effects of Cellular Phone Electromagnetic Fields at 940 MHz on the Structure and Half-Life of Recombinant Human Growth Hormone. Iran. J. Sci. Technol. Trans. A Sci. 2020, 44, 641–649. [Google Scholar] [CrossRef]
- Selmaoui, B.; Touitou, Y. Association Between Mobile Phone Radiation Exposure and the Secretion of Melatonin and Cortisol, Two Markers of the Circadian System: A Review. Bioelectromagnetics 2021, 42, 5–17. [Google Scholar] [CrossRef]
- Touitou, Y.; Selmaoui, B.; Lambrozo, J. Assessment of cortisol secretory pattern in workers chronically exposed to ELF-EMF generated by high voltage transmission lines and substations. Environ. Int. 2022, 161, 107103. [Google Scholar] [CrossRef]
- Hagras, A.M.; Toraih, E.A.; Fawzy, M.S. Mobile phones electromagnetic radiation and NAD+-dependent isocitrate dehydrogenase as a mitochondrial marker in asthenozoospermia. Biochim. Open 2016, 3, 19–25. [Google Scholar] [CrossRef]
- Kesari, K.K.; Agarwal, A.; Henkel, R. Radiations and male fertility. Reprod. Biol. Endocrinol. 2018, 16, 118. [Google Scholar] [CrossRef]
- Assefa, E.M.; Abdu, S.M. Histopathologic effects of mobile phone radiation exposure on the testes and sperm parameters: A systematic literature review of animal studies. Front. Reprod. Health 2025, 6, 1515166. [Google Scholar] [CrossRef] [PubMed]
- Adah, A.; Adah, D.; Biobaku, K.; Adeyemi, A. Effects of electromagnetic radiations on the male reproductive system. Anat. J. Afr. 2018, 7, 1152–1161. [Google Scholar] [CrossRef]
- Kosek, O.; Mete, B.; Ocal, I.; Yar, K.; Demirhindi, H.; Tokus, M. Relationship between low-frequency electromagnetic field and computer vision syndrome. Eur. Rev. Med. Pharmacol. Sci. 2023, 27, 1801–1807. [Google Scholar] [CrossRef] [PubMed]
- Better Internet for Kids. Available online: https://digital-strategy.ec.europa.eu/en/factpages/better-internet-kids (accessed on 21 July 2025).
- Kafi, S.T.; Ahmed, A.M.; Ismail, B.A.; Nayel, E.A.; Awad, A.R.; Alhassan, E.A. Effects of RF Radiation Emitted from Cellphones on Human Eye Function (Vision Acuity/Refraction). J. Electr. Eng. 2015, 3, 128–133. [Google Scholar] [CrossRef]
- Antona, B.; Barrio, A.R.; Gascó, A.; Pinar, A.; González-Pérez, M.; Puell, M.C. Symptoms associated with reading from a smartphone in conditions of light and dark. Appl. Ergon. 2018, 68, 12–17. [Google Scholar] [CrossRef]
- Akib, M.N.; Pirade, S.R.; Syawal, S.R.; Fauzan, M.M.; Eka, H.; Seweng, A. Association between prolonged use of smartphone and the incidence of dry eye among junior high school students. Clin. Epidemiol. Glob. Health 2021, 11, 100761. [Google Scholar] [CrossRef]
- Karimi, F.; Shokoohi-Rad, S.; Ansari, M.-R.; Sabzi, F.; Saffari, R.; Rajaei, P. Comparison of intraocular pressure changes due to exposure to mobile phone electromagnetics radiations in normal and glaucoma eye. Middle East. Afr. J. Ophthalmol. 2020, 27, 10. [Google Scholar] [CrossRef]
- Levitt, B.B.; Lai, H.C.; Manville, A.M. Low-level EMF effects on wildlife and plants: What research tells us about an ecosystem approach. Front. Public Health 2022, 10, 1000840. [Google Scholar] [CrossRef]
- Levitt, B.B.; Lai, H.C.; Manville, A.M. Effects of non-ionizing electromagnetic fields on flora and fauna, Part 2 impacts: How species interact with natural and man-made EMF. Rev. Environ. Health 2022, 37, 327–406. [Google Scholar] [CrossRef]
- Dunham, A.; Pegg, J.; Carolsfeld, W.; Davies, S.; Murfitt, I.; Boutillier, J. Effects of submarine power transmission cables on a glass sponge reef and associated megafaunal community. Mar. Environ. Res. 2015, 107, 50–60. [Google Scholar] [CrossRef] [PubMed]
- Zhang, M.; Wang, J.; Sun, Q.; Zhang, H.; Chen, P.; Li, Q.; Wang, Y.; Qiao, G. Immune response of mollusk Onchidium struma to extremely low-frequency electromagnetic fields (ELF-EMF, 50 Hz) exposure based on immune-related enzyme activity and De novo transcriptome analysis. Fish Shellfish Immunol. 2020, 98, 574–584. [Google Scholar] [CrossRef] [PubMed]
- Scott, K.; Harsanyi, P.; Lyndon, A.R. Understanding the effects of electromagnetic field emissions from Marine Renewable Energy Devices (MREDs) on the commercially important edible crab, Cancer pagurus (L.). Mar. Pollut. Bull. 2018, 131, 580–588. [Google Scholar] [CrossRef]
- Harsanyi, P.; Scott, K.; Easton, B.A.A.; Ortiz, G.d.l.C.; Chapman, E.C.N.; Piper, A.J.R.; Rochas, C.M.V.; Lyndon, A.R. The Effects of Anthropogenic Electromagnetic Fields (EMF) on the Early Development of Two Commercially Important Crustaceans, European Lobster, Homarus gammarus (L.) and Edible Crab, Cancer pagurus (L.). J. Mar. Sci. Eng. 2022, 10, 564. [Google Scholar] [CrossRef]
- Fey, D.P.; Jakubowska, M.; Greszkiewicz, M.; Andrulewicz, E.; Otremba, Z.; Urban-Malinga, B. Are magnetic and electromagnetic fields of anthropogenic origin potential threats to early life stages of fish? Aquat. Toxicol. 2019, 209, 150–158. [Google Scholar] [CrossRef]
- Hutchison, Z.L.; Gill, A.B.; Sigray, P.; He, H.; King, J.W. Anthropogenic electromagnetic fields (EMF) influence the behaviour of bottom-dwelling marine species. Sci. Rep. 2020, 10, 4219. [Google Scholar] [CrossRef]
- Newton, K.C.; Donato, N.H.; Henkel, S.K.; Chapple, T.K. The Effects of Anthropogenic Electromagnetic Fields on the Behavior of Geomagnetically Displaced Skates. bioRxiv 2024. [Google Scholar] [CrossRef]
- Migał, P.; Murawska, A.; Strachecka, A.; Bieńkowski, P.; Roman, A. Honey Bee Proteolytic System and Behavior Parameters under the Influence of an Electric Field at 50 Hz and Variable Intensities for a Long Exposure Time. Animals 2021, 11, 863. [Google Scholar] [CrossRef]
- Migdal, P.; Bieńkowski, P.; Cebrat, M.; Berbeć, E.; Plotnik, M.; Murawska, A.; Sobkiewicz, P.; Łaszkiewicz, A.; Latarowski, K. Exposure to a 900 MHz electromagnetic field induces a response of the honey bee organism on the level of enzyme activity and the expression of stress-related genes. PLoS ONE 2023, 18, e0285522. [Google Scholar] [CrossRef]
- Odemer, R.; Odemer, F. Effects of radiofrequency electromagnetic radiation (RF-EMF) on honey bee queen development and mating success. Sci. Total Environ. 2019, 661, 553–562. [Google Scholar] [CrossRef]
- Treder, M.; Müller, M.; Fellner, L.; Traynor, K.; Rosenkranz, P. Defined exposure of honey bee colonies to simulated radiofrequency electromagnetic fields (RF-EMF): Negative effects on the homing ability, but not on brood development or longevity. Sci. Total Environ. 2023, 896, 165211. [Google Scholar] [CrossRef]
- Wyszkowska, J.; Kobak, J.; Aonuma, H. Electromagnetic field exposure affects the calling song, phonotaxis, and level of biogenic amines in crickets. Environ. Sci. Pollut. Res. 2023, 30, 93255–93268. [Google Scholar] [CrossRef]
- Frątczak, M.; Vargová, B.; Tryjanowski, P.; Majláth, I.; Jerzak, L.; Kurimský, J.; Cimbala, R.; Jankowiak, Ł.; Conka, Z.; Majláthová, V. Infected Ixodes ricinus ticks are attracted by electromagnetic radiation of 900 MHz. Ticks Tick. Borne Dis. 2020, 11, 101416. [Google Scholar] [CrossRef] [PubMed]
- Cranfield, C.G.; Dawe, A.; Karloukovski, V.; Dunin–Borkowski, R.E.; de Pomerai, D.; Dobson, J. Biogenic magnetite in the nematode Caenorhabditis elegans. Proc. R. Soc. Lond. B Biol. Sci. 2004, 271, S436–S439. [Google Scholar] [CrossRef] [PubMed]
- Hiscock, H.G.; Mouritsen, H.; Manolopoulos, D.E.; Hore, P. Disruption of Magnetic Compass Orientation in Migratory Birds by Radiofrequency Electromagnetic Fields. Biophys. J. 2017, 113, 1475–1484. [Google Scholar] [CrossRef]
- Ritz, T.; Thalau, P.; Phillips, J.B.; Wiltschko, R.; Wiltschko, W. Resonance effects indicate a radical-pair mechanism for avian magnetic compass. Nature 2004, 429, 177–180. [Google Scholar] [CrossRef] [PubMed]
- Kobylkov, D.; Wynn, J.; Winklhofer, M.; Chetverikova, R.; Xu, J.; Hiscock, H.; Hore, P.J.; Mouritsen, H. Electromagnetic 0.1–100 kHz noise does not disrupt orientation in a night-migrating songbird implying a spin coherence lifetime of less than 10 µs. J. R. Soc. Interface 2019, 16, 20190716. [Google Scholar] [CrossRef]
- Leberecht, B.; Wong, S.Y.; Satish, B.; Döge, S.; Hindman, J.; Venkatraman, L.; Apte, S.; Haase, K.; Musielak, I.; Dautaj, G.; et al. Upper bound for broadband radiofrequency field disruption of magnetic compass orientation in night-migratory songbirds. Proc. Natl. Acad. Sci. USA 2023, 120, e2301153120. [Google Scholar] [CrossRef]
- Boga, A.; Emre, M.; Sertdemir, Y.; Uncu, I.; Binokay, S.; Demirhan, O. Effects of GSM-like radiofrequency irradiation during the oogenesis and spermiogenesis of Xenopus laevis. Ecotoxicol. Environ. Saf. 2016, 129, 137–144. [Google Scholar] [CrossRef] [PubMed]
- Marushchak, O.; Nekrasova, O.; Oskyrko, O.; Voitenko, V.; Zhytnyk, D. Electromagnetic Field Influence on Peculiarities of Rana Temporaria Linnaeus, 1758 (Anura, Ranidae) Ontogeny. Environ. Res. Eng. Manag. 2019, 75, 82–89. [Google Scholar] [CrossRef]
- Stankevičiūtė, M.; Jakubowska, M.; Pažusienė, J.; Makaras, T.; Otremba, Z.; Urban-Malinga, B.; Fey, D.P.; Greszkiewicz, M.; Sauliutė, G.; Baršienė, J.; et al. Genotoxic and cytotoxic effects of 50 Hz 1 mT electromagnetic field on larval rainbow trout (Oncorhynchus mykiss), Baltic clam (Limecola balthica) and common ragworm (Hediste diversicolor). Aquat. Toxicol. 2019, 208, 109–117. [Google Scholar] [CrossRef]
- Vian, A.; Davies, E.; Gendraud, M.; Bonnet, P. Plant Responses to High Frequency Electromagnetic Fields. Biomed. Res. Int. 2016, 2016, 1830262. [Google Scholar] [CrossRef] [PubMed]
- Sharma, S.; Sharma, P.; Bahel, S.; Singh, J.; Katnoria, J.K. Comprehensive analysis of genotoxic effects and antioxidative defence mechanisms in plant test system exposed to 1800 MHz electromagnetic radiations: A root chromosomal aberration and FTIR spectroscopy approach. Toxicol. Environ. Health Sci. 2023, 15, 385–398. [Google Scholar] [CrossRef]
- Mshenskaya, N.S.; Grinberg, M.A.; Kalyasova, E.A.; Vodeneev, V.A.; Ilin, N.V.; Slyunyaev, N.N.; Mareev, E.A.; Sinitsyna, Y.V. The Effect of an Extremely Low-Frequency Electromagnetic Field on the Drought Sensitivity of Wheat Plants. Plants 2023, 12, 826. [Google Scholar] [CrossRef]
- Ramesh, B.; Kavitha, G.; Gokiladevi, S.; Balachandar, R.K.; Kavitha, K.; Gengadharan, A.C.; Puvanakrishnan, R. Effect of Extremely Low Power Time-Varying Electromagnetic Field on Germination and Other Characteristics in Foxtail Millet (Setaria italica) Seeds. Bioelectromagnetics 2020, 41, 526–539. [Google Scholar] [CrossRef]
- EMI Shielding Market Insights. Available online: https://www.verifiedmarketreports.com/product/emi-shielding-market/?utm_source=chatgpt.com/ (accessed on 2 September 2025).
- EMI Shielding Market. Available online: https://www.transparencymarketresearch.com/emi-shielding-market.html (accessed on 22 July 2025).
- Key Takeaways—The GSMA Mobile Economy Report 2022. Available online: https://www.reputiva.com/key-takeaways-the-gsma-mobile-economy-report-2022/?utm_source=chatgpt.com (accessed on 2 September 2025).
- EMI Shielding Market Size, Share and Trends. Available online: https://www.Marketsandmarkets.Com/Market-Reports/Emi-Shielding-Market (accessed on 22 July 2025).
- EMI Shielding Market Size & Trends. Available online: https://www.grandviewresearch.com/industry-analysis/emi-shielding-market-report (accessed on 22 July 2025).
- Chung, D.D.L. Materials for electromagnetic interference shielding. Mater. Chem. Phys. 2020, 255, 123587. [Google Scholar] [CrossRef]
- Maity, S.; Chatterjee, A. Conductive polymer-based electro-conductive textile composites for electromagnetic interference shielding: A review. J. Ind. Text. 2018, 47, 2228–2252. [Google Scholar] [CrossRef]
- Yu, Y.; Zhang, Y.; Zhou, Y.; Xia, J.; Chen, M.; Fu, H.; Cao, Y.; Wang, T.; Wu, C.; Luo, Z.; et al. Enhanced Electromagnetic Interference Shielding Properties of CNT/Carbon Composites by Designing a Hierarchical Porous Structure. Nanomaterials 2024, 14, 1099. [Google Scholar] [CrossRef]
- Zecchi, S.; Cristoforo, G.; Bartoli, M.; Tagliaferro, A.; Torsello, D.; Rosso, C.; Boccaccio, M.; Acerra, F. A Comprehensive Review of Electromagnetic Interference Shielding Composite Materials. Micromachines 2024, 15, 187. [Google Scholar] [CrossRef]
- Huskić, M.; Kepić, D.; Kleut, D.; Mozetič, M.; Vesel, A.; Anžlovar, A.; Bogdanović, D.B.; Jovanović, S. The Influence of Reaction Conditions on the Properties of Graphene Oxide. Nanomaterials 2024, 14, 281. [Google Scholar] [CrossRef]
- Milenkovic, M.; Saeed, W.; Yasir, M.; Milivojevic, D.; Azmy, A.; Nassar, K.E.S.; Syrgiannis, Z.; Spanopoulos, I.; Bajuk-Bogdanovic, D.; Maletić, S.; et al. Carbonized Apples and Quinces Stillage for Electromagnetic Shielding. Nanomaterials 2024, 14, 1882. [Google Scholar] [CrossRef]
- Milenković, M.; Saeed, W.; Yasir, M.; Sredojević, D.; Budimir, M.; Stefanović, A.; Bajuk-Bogdanović, D.; Jovanović, S. Study of Graphene Oxide and Silver Nanowires Interactions and Its Association with Electromagnetic Shielding Effectiveness. Int. J. Mol. Sci. 2024, 25, 13401. [Google Scholar] [CrossRef]
- Marinković, D.; Dorontić, S.; Kepić, D.; Haddadi, K.; Yasir, M.; Nardin, B.; Jovanović, S. New Electromagnetic Interference Shielding Materials: Biochars, Scaffolds, Rare Earth, and Ferrite-Based Materials. Nanomaterials 2025, 15, 541. [Google Scholar] [CrossRef]
- Stefanović, A.; Yasir, M.; Tobías-Rossell, G.; Rojano, S.S.; Sredojević, D.; Kepić, D.; Kleut, D.; Saeed, W.; Milović, M.; Bajuk-Bogdanović, D.; et al. A New Route to Tune the Electrical Properties of Graphene Oxide: A Simultaneous, One-Step N-Doping and Reduction as a Tool for Its Structural Transformation. Molecules 2025, 30, 3579. [Google Scholar] [CrossRef] [PubMed]
- Wolf, E.L. Physical and Electrical Properties of Graphene. In Applications of Graphene; Springer: Cham, Switzerland, 2014; pp. 1–18. [Google Scholar] [CrossRef]
- Koo, C.M.; Sambyal, P.; Iqbal, A.; Shahzad, F.; Hong, J. Graphene and Its Derivative for EMI Shielding. In Two-Dimensional Materials for Electromagnetic Shielding, 1st ed.; Koo, C.M., Sambyal, P., Iqbal, A., Shahzad, F., Hong, J., Eds.; WILEY-VCH GmbH: Weinheim, Germany, 2021; Chapter 4; pp. 69–124. [Google Scholar] [CrossRef]
- Hong, S.K.; Kim, K.Y.; Kim, T.Y.; Kim, J.H.; Park, S.W.; Cho, B.J. Electromagnetic interference shielding effectiveness of monolayer graphene. Nanotechnology 2012, 23, 455704. [Google Scholar] [CrossRef] [PubMed]
- Lu, Z.; Ma, L.; Tan, J.; Wang, H.; Ding, X. Transparent multi-layer graphene/polyethylene terephthalate structures with excellent microwave absorption and electromagnetic interference shielding performance. Nanoscale 2016, 8, 16684–16693. [Google Scholar] [CrossRef] [PubMed]
- Dresselhaus, M.S.; Jorio, A.; Filho, A.G.S.; Saito, R. Defect characterization in graphene and carbon nanotubes using Raman spectroscopy. Philos. Trans. R. Soc. A Math. Phys. Eng. Sci. 2010, 368, 5355–5377. [Google Scholar] [CrossRef]
- Oliveira, F.M.; Luxa, J.; Bouša, D.; Sofer, Z.; Gusmão, R. Electromagnetic Interference Shielding by Reduced Graphene Oxide Foils. ACS Appl. Nano Mater. 2022, 5, 6792–6800. [Google Scholar] [CrossRef]
- Sun, M.; Li, J. Graphene oxide membranes: Functional structures, preparation and environmental applications. Nano Today 2018, 20, 121–137. [Google Scholar] [CrossRef]
- Moura, D.; Caridade, S.G.; Sousa, M.P.; Cunha, E.; Rocha, H.C.; Mano, J.F.; Paiva, M.C.; Alves, N.M. High performance free-standing films by layer-by-layer assembly of graphene flakes and ribbons with natural polymers. J. Mater. Chem. B 2016, 4, 7718–7730. [Google Scholar] [CrossRef]
- Lee, H.; Paeng, K.; Kim, I.S. A review of doping modulation in graphene. Synth. Met. 2018, 244, 36–47. [Google Scholar] [CrossRef]
- Zhou, Y.; He, X.; Li, M. Roles of doping in enhancing the performance of graphene/graphene-like semiconductors. AIP Adv. 2025, 15, 010701. [Google Scholar] [CrossRef]
- Thakur, A.K.; Kurtyka, K.; Majumder, M.; Yang, X.; Ta, H.Q.; Bachmatiuk, A.; Liu, L.; Trzebicka, B.; Rummeli, M.H. Recent Advances in Boron- and Nitrogen-Doped Carbon-Based Materials and Their Various Applications. Adv. Mater. Interfaces 2022, 9, 2101964. [Google Scholar] [CrossRef]
- Wan, S.; Chen, Y.; Fang, S.; Wang, S.; Xu, Z.; Jiang, L.; Baughman, R.H.; Cheng, Q. High-strength scalable graphene sheets by freezing stretch-induced alignment. Nat. Mater. 2021, 20, 624–631. [Google Scholar] [CrossRef]
- Chen, C.; Kennel, E.B.; Stiller, A.H.; Stansberry, P.G.; Zondlo, J.W. Carbon foam derived from various precursors. Carbon 2006, 44, 1535–1543. [Google Scholar] [CrossRef]
- Wu, M.; Ren, Q.; Gao, P.; Ma, W.; Shen, B.; Wang, L.; Zheng, W.; Cui, P.; Yi, X. Enhanced electrical conductivity and EMI shielding performance through cell size-induced CNS alignment in PP/CNS foam. Compos. Commun. 2023, 43, 101716. [Google Scholar] [CrossRef]
- Liu, H.; Dong, M.; Huang, W.; Gao, J.; Dai, K.; Guo, J.; Zheng, G.; Liu, C.; Shen, C.; Guo, Z. Lightweight conductive graphene/thermoplastic polyurethane foams with ultrahigh compressibility for piezoresistive sensing. J. Mater. Chem. C Mater. 2017, 5, 73–83. [Google Scholar] [CrossRef]
- Patle, V.K.; Kumar, R.; Sharma, A.; Dwivedi, N.; Muchhala, D.; Chaudhary, A.; Mehta, Y.; Mondal, D.; Srivastava, A. Three dimension phenolic resin derived carbon-CNTs hybrid foam for fire retardant and effective electromagnetic interference shielding. Compos. Part. C Open Access 2020, 2, 100020. [Google Scholar] [CrossRef]
- Bernal, M.M.; Martin-Gallego, M.; Molenberg, I.; Huynen, I.; Manchado, M.A.L.; Verdejo, R. Influence of carbon nanoparticles on the polymerization and EMI shielding properties of PU nanocomposite foams. RSC Adv. 2014, 4, 7911. [Google Scholar] [CrossRef]
Læs mere her:
Faktablade:
- Faktablad: Wi-Fi og sundhedsrisici
- Faktablad: Mobilmaster og sundhed
- Faktablad: Radiofrekvent stråling, dyrelivet og vores miljø
